WARNING:
JavaScript is turned OFF. None of the links on this concept map will
work until it is reactivated.
If you need help turning JavaScript On, click here.
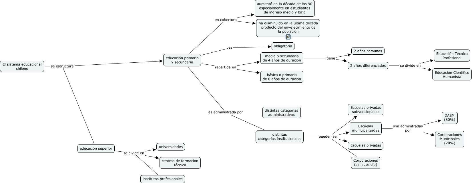
Este Cmap, tiene información relacionada con: Estructura Educacion Chilena, media o secundaria de 4 años de duración tiene 2 años comunes, Escuelas municipalizadas son adminitradas por Corporaciones Municipales (20%), El sistema educacional chileno se estructura educación primaria y secundaria, distintas categorias institucionales pueden ser Escuelas privadas, educación primaria y secundaria es obligatoria, distintas categorias institucionales pueden ser Escuelas municipalizadas, educación primaria y secundaria repartida en básica o primaria de 8 años de duración, educación primaria y secundaria en cobertura ha disminuido en la ultima decada producto del envejecimiento de la poblacion, educación primaria y secundaria repartida en media o secundaria de 4 años de duración, educación superior se divide en institutos profesionales, educación primaria y secundaria es administrada por distintas categorias institucionales, educación superior se divide en universidades, distintas categorias institucionales pueden ser Escuelas privadas subvencionadas, Escuelas municipalizadas son adminitradas por DAEM (80%), educación primaria y secundaria en cobertura aumentó en la década de los 90 especialmente en estudiantes de ingreso medio y bajo, 2 años diferenciados se divide en Educación Técnico Profesional, educación superior se divide en centros de formacion técnica, El sistema educacional chileno se estructura educación superior, distintas categorias institucionales pueden ser Corporaciones (sin subsidio), media o secundaria de 4 años de duración tiene 2 años diferenciados