WARNING:
JavaScript is turned OFF. None of the links on this concept map will
work until it is reactivated.
If you need help turning JavaScript On, click here.
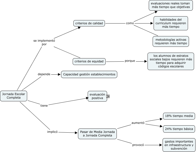
Este Cmap, tiene información relacionada con: Jornada Escolar Completa, evaluacion positiva por mejora en aprendizaje alumnos, evaluacion positiva por mejora en economía familiar, Jornada Escolar Completa depende Capacidad gestión establecimientos, criterios de calidad como evaluaciones reales toman más tiempo que objetivas, Pasar de Media Jornada a Jornada Completa aumentó 18% tiempo media, Jornada Escolar Completa se implementó por criterios de equidad, criterios de calidad como habilidades del curriculum requieren más tiempo, Pasar de Media Jornada a Jornada Completa aumentó 24% tiempo básica, evaluacion positiva por reducción tiempo frente a TV, Jornada Escolar Completa tiene evaluacion positiva, criterios de equidad porque los alumnos de estratos sociales bajos requieren más tiempo para adquirir códigos escolares, evaluacion positiva por mejora en infraestructura, evaluacion positiva por mejorar trabajo en equipo docentes, Pasar de Media Jornada a Jornada Completa provocó gastos importantes en infraestructura y subvención, Jornada Escolar Completa se implementó por criterios de calidad, criterios de calidad como metodologías activas requieren más tiempo, Jornada Escolar Completa implicó Pasar de Media Jornada a Jornada Completa