WARNING:
JavaScript is turned OFF. None of the links on this concept map will
work until it is reactivated.
If you need help turning JavaScript On, click here.
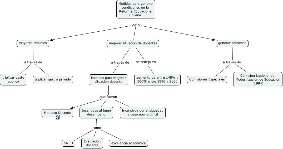
Este Cmap, tiene información relacionada con: Políticas para generar condiciones para la Reforma de los 90, Medidas para generar condiciones en la Reforma Educacional Chilena como mejorar situacion de docentes, Medidas para mejorar situación docente que fueron Incentivos al buen desempeno, mayores recursos a traves de triplicar gasto publico, generar consenso a traves de Comisiones Especiales, Medidas para mejorar situación docente que fueron Incentivos por antiguedad y desempeno dificil, Incentivos al buen desempeno como excelencia academica, Incentivos al buen desempeno como Evaluacion docente, mejorar situacion de docentes a través de Medidas para mejorar situación docente, Medidas para generar condiciones en la Reforma Educacional Chilena como generar consenso, Incentivos al buen desempeno como SNED, Medidas para generar condiciones en la Reforma Educacional Chilena como mayores recursos, mayores recursos a traves de triplicar gastro privado, generar consenso a traves de Comision Nacional de Modernizacion de Educacion (1994), mejorar situacion de docentes se refleja en aumento de entre 145% y 300% entre 1990 y 2000, Medidas para mejorar situación docente que fueron Estatuto Docente