WARNING:
JavaScript is turned OFF. None of the links on this concept map will
work until it is reactivated.
If you need help turning JavaScript On, click here.
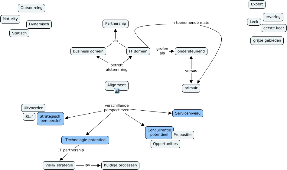
Deze Concept Map heeft informatie gerelateerd aan: Discussie Business IT alignment, IT domein in toenemende mate primair, Alignment betreft afstemming IT domein, Alignment verschillende perspectieven Concurrentie potentieel, Technologie potentieel IT partnership Visie/ strategie, IT domein gezien als ondersteunend, Visie/ strategie ipv huidige processen, Alignment verschillende perspectieven Strategisch perspectief, Business domein via Partnership, Alignment verschillende perspectieven Technologie potentieel, Alignment betreft afstemming Business domein, Business domein via IT domein, Alignment verschillende perspectieven Serviceniveau