WARNING:
JavaScript is turned OFF. None of the links on this concept map will
work until it is reactivated.
If you need help turning JavaScript On, click here.
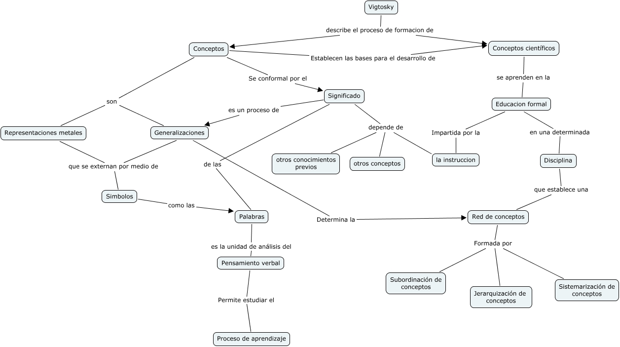
Este Cmap, tiene información relacionada con: Concepto científico Vigotsky, Pensamiento verbal Permite estudiar el Proceso de aprendizaje, Significado depende de otros conocimientos previos, Conceptos Se conformal por el Significado, Significado de las Palabras, Significado es un proceso de Generalizaciones, Significado depende de otros conceptos, Red de conceptos Formada por Jerarquización de conceptos, Representaciones metales que se externan por medio de Simbolos, Vigtosky describe el proceso de formacion de Conceptos científicos, Red de conceptos Formada por Subordinación de conceptos, Generalizaciones que se externan por medio de Simbolos, Conceptos son Generalizaciones, Palabras es la unidad de análisis del Pensamiento verbal, Conceptos Establecen las bases para el desarrollo de Conceptos científicos, Educacion formal en una determinada Disciplina, Red de conceptos Formada por Sistemarización de conceptos, Disciplina que establece una Red de conceptos, Significado depende de la instruccion, Educacion formal Impartida por la la instruccion, Simbolos como las Palabras