WARNING:
JavaScript is turned OFF. None of the links on this concept map will
work until it is reactivated.
If you need help turning JavaScript On, click here.
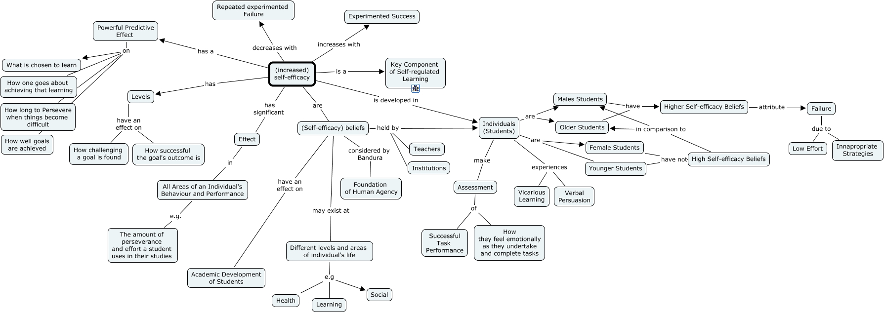
This Concept Map, created with IHMC CmapTools, has information related to: selfEfficacy, (increased) self-efficacy are (Self-efficacy) beliefs, Assessment of Successful Task Performance, Older Students have Higher Self-efficacy Beliefs, (increased) self-efficacy is developed in Individuals (Students), (Self-efficacy) beliefs have an effect on Academic Development of Students, Assessment of How they feel emotionally as they undertake and complete tasks, (Self-efficacy) beliefs considered by Bandura Foundation of Human Agency, Powerful Predictive Effect on How long to Persevere when things become difficult, Failure due to Low Effort, Individuals (Students) are Younger Students, Individuals (Students) are Female Students, Different levels and areas of individual's life e.g Social, Males Students have Higher Self-efficacy Beliefs, (Self-efficacy) beliefs held by Teachers, Individuals (Students) are Males Students, Different levels and areas of individual's life e.g Health, (Self-efficacy) beliefs held by Institutions, Different levels and areas of individual's life e.g Learning, All Areas of an Individual's Behaviour and Performance e.g. The amount of perseverance and effort a student uses in their studies, Failure due to Innapropriate Strategies