WARNING:
JavaScript is turned OFF. None of the links on this concept map will
work until it is reactivated.
If you need help turning JavaScript On, click here.
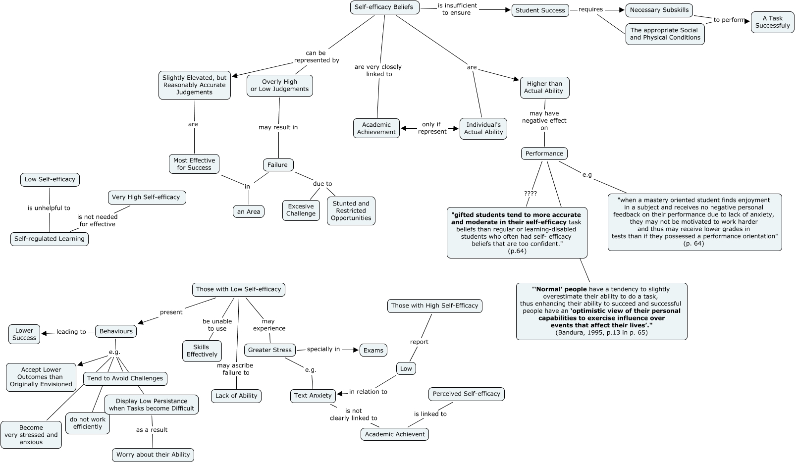
This Concept Map, created with IHMC CmapTools, has information related to: selfEfficacy-and-academic-achievement, Self-efficacy Beliefs is insufficient to ensure Student Success, Greater Stress specially in Exams, Student Success requires Necessary Subskills, Greater Stress e.g. Text Anxiety, Behaviours e.g. Accept Lower Outcomes than Originally Envisioned, Behaviours e.g. do not work efficiently, Display Low Persistance when Tasks become Difficult as a result Worry about their Ability, Failure due to Excesive Challenge, The appropriate Social and Physical Conditions to perform A Task Successfuly, Performance e.g "when a mastery oriented student finds enjoyment in a subject and receives no negative personal feedback on their performance due to lack of anxiety, they may not be motivated to work harder and thus may receive lower grades in tests than if they possessed a performance orientation" (p. 64), Very High Self-efficacy is not needed for effective Self-regulated Learning, Those with Low Self-efficacy may experience Greater Stress, Behaviours e.g. Tend to Avoid Challenges, Behaviours e.g. Display Low Persistance when Tasks become Difficult, Those with Low Self-efficacy be unable to use Skills Effectively, Low in relation to Text Anxiety, Those with Low Self-efficacy may ascribe failure to Lack of Ability, Behaviours leading to Lower Success, Higher than Actual Ability may have negative effect on Performance, Student Success requires The appropriate Social and Physical Conditions