WARNING:
JavaScript is turned OFF. None of the links on this concept map will
work until it is reactivated.
If you need help turning JavaScript On, click here.
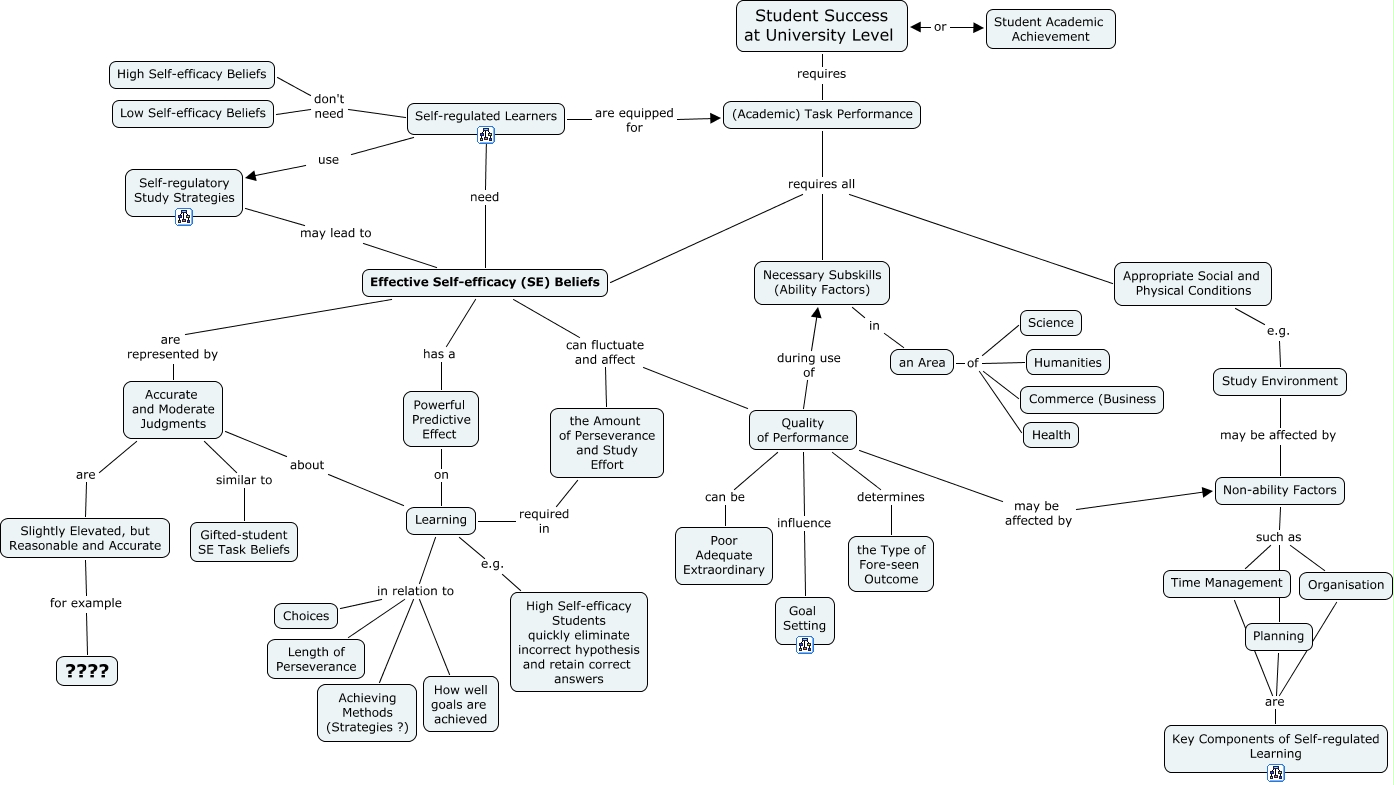
This Concept Map, created with IHMC CmapTools, has information related to: student-success, Quality of Performance during use of Necessary Subskills (Ability Factors), Time Management are Key Components of Self-regulated Learning, Powerful Predictive Effect on Learning, Study Environment may be affected by Non-ability Factors, Slightly Elevated, but Reasonable and Accurate for example ????, Learning in relation to How well goals are achieved, (Academic) Task Performance requires all Appropriate Social and Physical Conditions, Accurate and Moderate Judgments about Learning, Effective Self-efficacy (SE) Beliefs can fluctuate and affect Quality of Performance, Self-regulated Learners are equipped for (Academic) Task Performance, (Academic) Task Performance requires all Effective Self-efficacy (SE) Beliefs, Student Success at University Level requires (Academic) Task Performance, Quality of Performance influence Goal Setting, Effective Self-efficacy (SE) Beliefs has a Powerful Predictive Effect, Accurate and Moderate Judgments similar to Gifted-student SE Task Beliefs, Learning in relation to Choices, (Academic) Task Performance requires all Necessary Subskills (Ability Factors), Effective Self-efficacy (SE) Beliefs are represented by Accurate and Moderate Judgments, Non-ability Factors such as Planning, an Area of Health