WARNING:
JavaScript is turned OFF. None of the links on this concept map will
work until it is reactivated.
If you need help turning JavaScript On, click here.
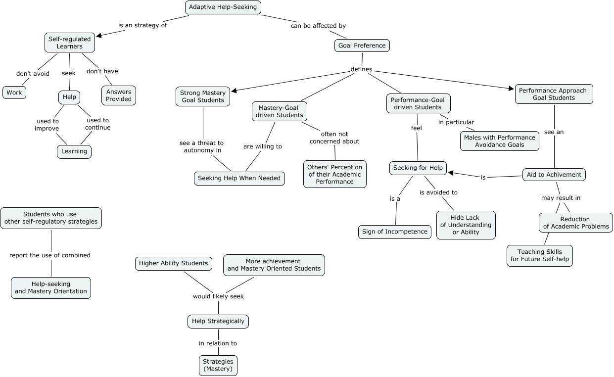
This Concept Map, created with IHMC CmapTools, has information related to: adaptive-helpSeeking, More achievement and Mastery Oriented Students would likely seek Help Strategically, Help used to continue Learning, Aid to Achivement is Seeking for Help, Performance-Goal driven Students in particular Males with Performance Avoidance Goals, Aid to Achivement may result in Teaching Skills for Future Self-help, Self-regulated Learners don't avoid Work, Seeking for Help is a Sign of Incompetence, Performance-Goal driven Students feel Seeking for Help, Help Strategically in relation to Strategies (Mastery), Mastery-Goal driven Students are willing to Seeking Help When Needed, Adaptive Help-Seeking can be affected by Goal Preference, Higher Ability Students would likely seek Help Strategically, Help used to improve Learning, Mastery-Goal driven Students often not concerned about Others' Perception of their Academic Performance, Adaptive Help-Seeking is an strategy of Self-regulated Learners, Students who use other self-regulatory strategies report the use of combined Help-seeking and Mastery Orientation, Self-regulated Learners seek Help, Aid to Achivement may result in Reduction of Academic Problems, Goal Preference defines Performance Approach Goal Students, Self-regulated Learners don't have Answers Provided