WARNING:
JavaScript is turned OFF. None of the links on this concept map will
work until it is reactivated.
If you need help turning JavaScript On, click here.
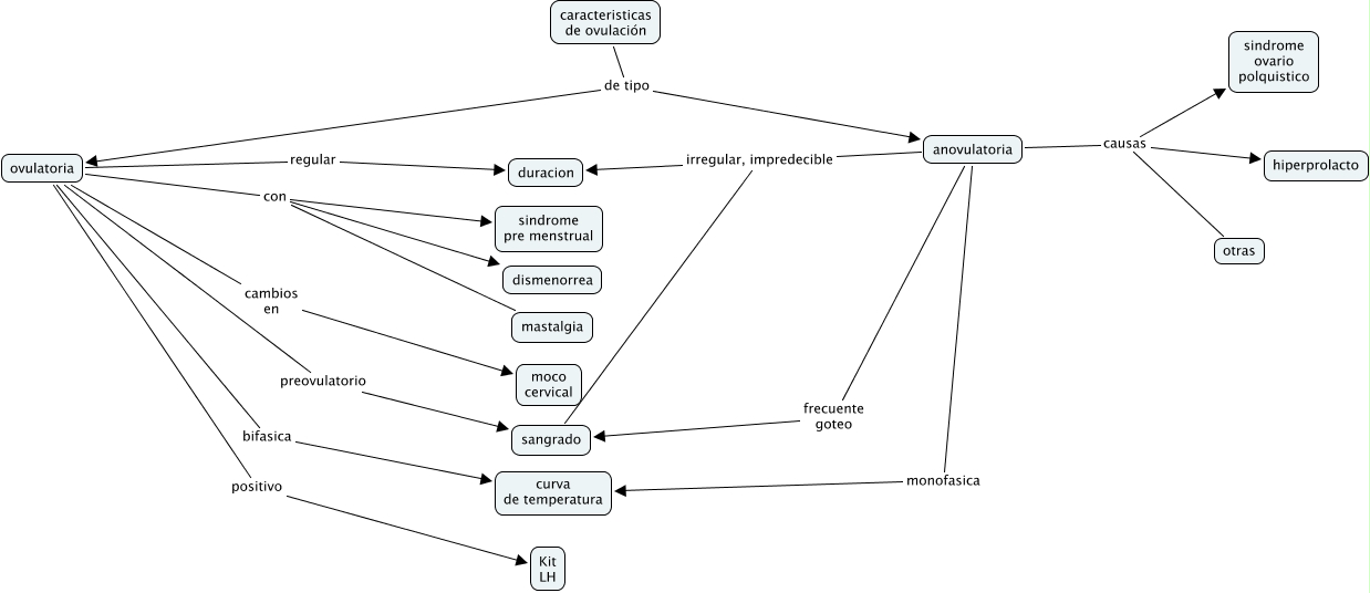
Este Cmap, tiene información relacionada con: caracteristicas ovulacion, anovulatoria causas sindrome ovario polquistico, anovulatoria causas hiperprolacto, ovulatoria bifasica curva de temperatura, caracteristicas de ovulación de tipo ovulatoria, anovulatoria irregular, impredecible duracion, ovulatoria preovulatorio sangrado, anovulatoria causas otras, anovulatoria monofasica curva de temperatura, caracteristicas de ovulación de tipo anovulatoria, anovulatoria irregular, impredecible sangrado, ovulatoria con sindrome pre menstrual, ovulatoria positivo Kit LH, ovulatoria con mastalgia, anovulatoria frecuente goteo sangrado, ovulatoria cambios en moco cervical, ovulatoria con dismenorrea, ovulatoria regular duracion