WARNING:
JavaScript is turned OFF. None of the links on this concept map will
work until it is reactivated.
If you need help turning JavaScript On, click here.
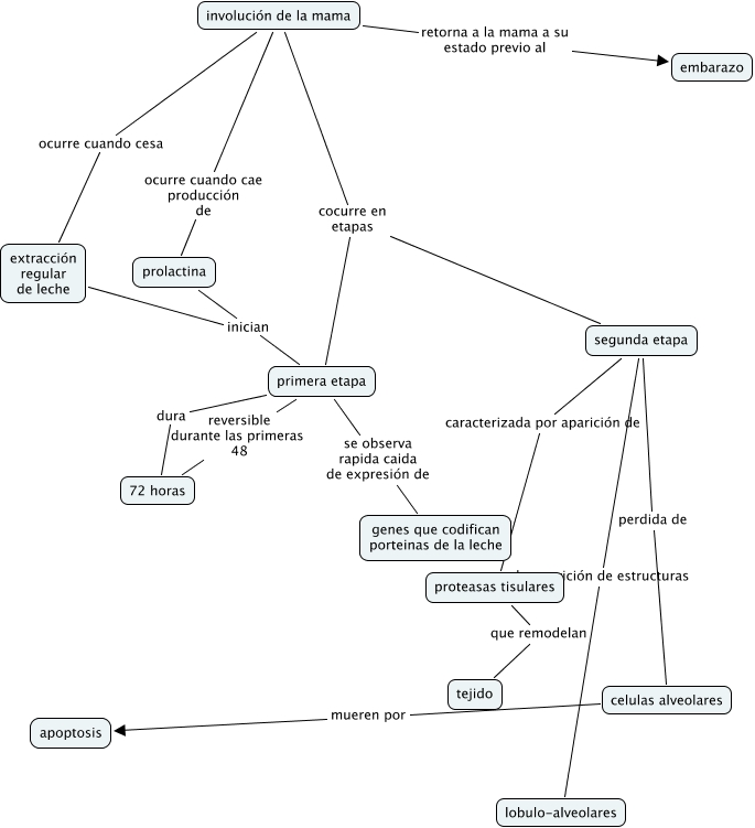
Este Cmap, tiene información relacionada con: involución postlactancia, segunda etapa desaparición de estructuras lobulo-alveolares, primera etapa se observa rapida caida de expresión de genes que codifican porteinas de la leche, primera etapa dura 72 horas, prolactina inician primera etapa, involución de la mama cocurre en etapas primera etapa, celulas alveolares mueren por apoptosis, primera etapa reversible durante las primeras 48 72 horas, extracción regular de leche inician primera etapa, involución de la mama retorna a la mama a su estado previo al embarazo, involución de la mama ocurre cuando cae producción de prolactina, involución de la mama ocurre cuando cesa extracción regular de leche, segunda etapa perdida de celulas alveolares, proteasas tisulares que remodelan tejido, involución de la mama cocurre en etapas segunda etapa, segunda etapa caracterizada por aparición de proteasas tisulares