WARNING:
JavaScript is turned OFF. None of the links on this concept map will
work until it is reactivated.
If you need help turning JavaScript On, click here.
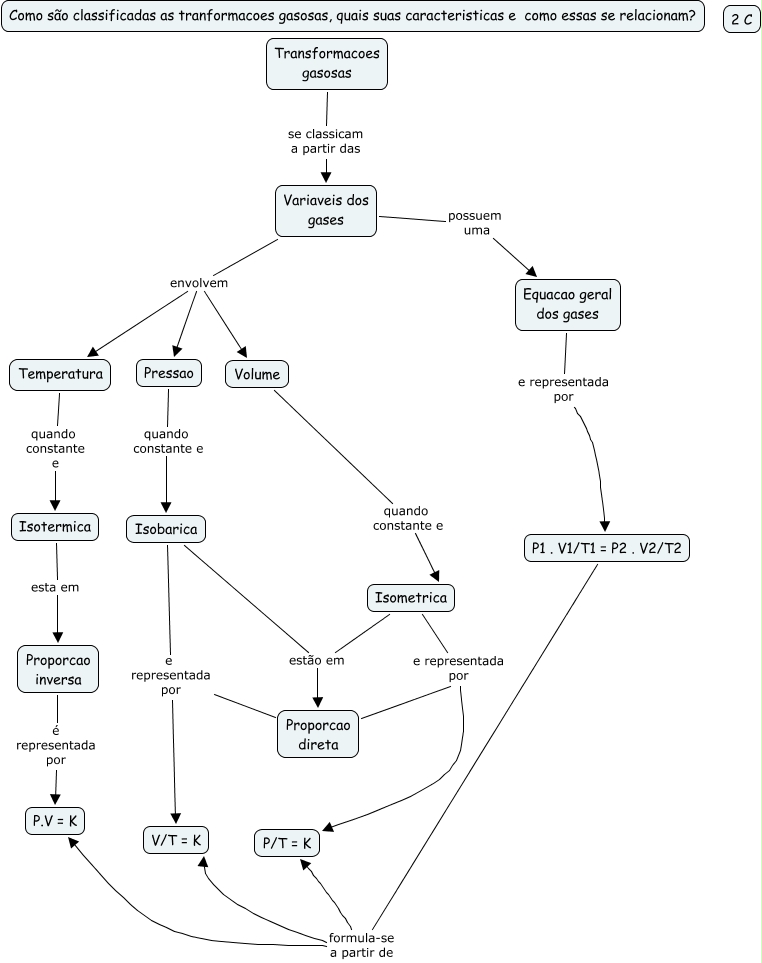
This Concept Map, created with IHMC CmapTools, has information related to: Transf. gasosas 2C, Variaveis dos gases envolvem Pressao, Isotermica esta em Proporcao inversa, Isometrica estão em Proporcao direta, Volume quando constante e Isometrica, P1 . V1/T1 = P2 . V2/T2 formula-se a partir de P.V = K, Variaveis dos gases envolvem Volume, Pressao quando constante e Isobarica, Temperatura quando constante e Isotermica, Variaveis dos gases possuem uma Equacao geral dos gases, P1 . V1/T1 = P2 . V2/T2 formula-se a partir de V/T = K, Isometrica e representada por P/T = K, Transformacoes gasosas se classicam a partir das Variaveis dos gases, P1 . V1/T1 = P2 . V2/T2 formula-se a partir de P/T = K, Proporcao inversa é representada por P.V = K, Variaveis dos gases envolvem Temperatura, Proporcao direta e representada por V/T = K, Isobarica estão em Proporcao direta, Proporcao direta e representada por P/T = K, Equacao geral dos gases e representada por P1 . V1/T1 = P2 . V2/T2, Isobarica e representada por V/T = K