WARNING:
JavaScript is turned OFF. None of the links on this concept map will
work until it is reactivated.
If you need help turning JavaScript On, click here.
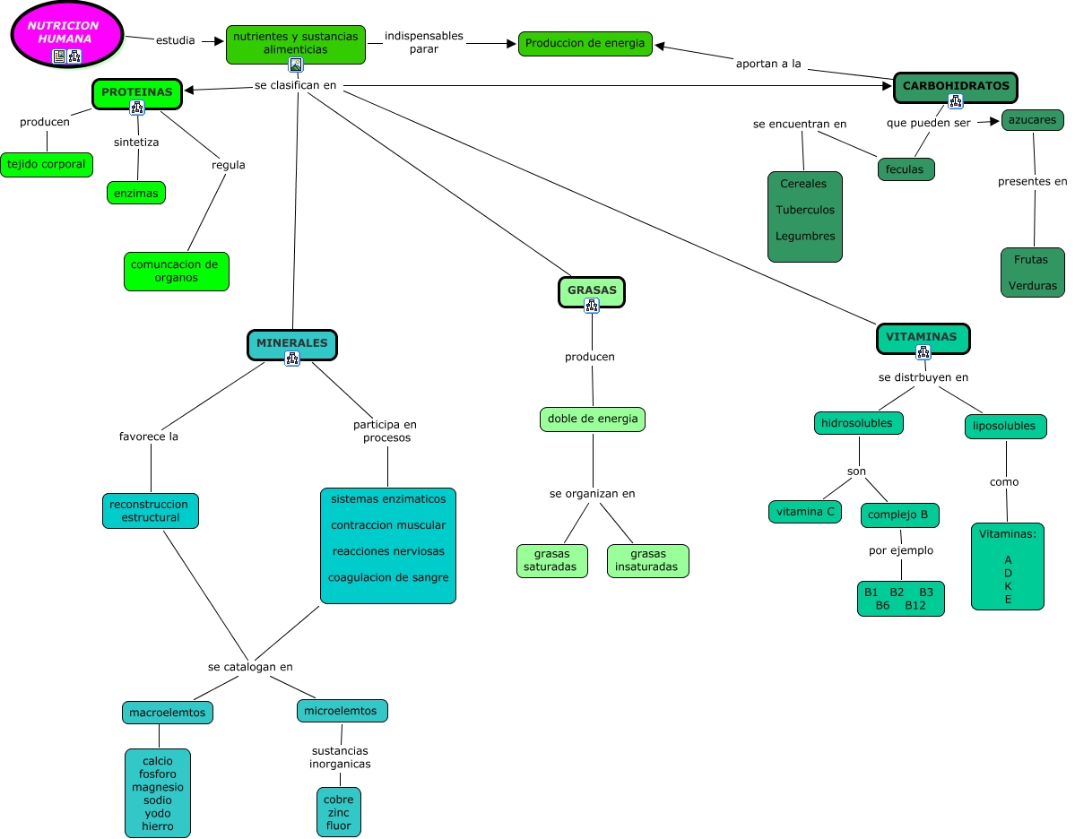
Este Cmap, tiene información relacionada con: mapa conceptual, microelemtos sustancias inorganicas cobre zinc fluor, nutrientes y sustancias alimenticias se clasifican en VITAMINAS, VITAMINAS se distrbuyen en hidrosolubles, doble de energia se organizan en grasas saturadas, NUTRICION HUMANA estudia nutrientes y sustancias alimenticias, hidrosolubles son vitamina C, liposolubles como Vitaminas: A D K E, reconstruccion estructural se catalogan en macroelemtos, CARBOHIDRATOS que pueden ser feculas, MINERALES participa en procesos sistemas enzimaticos contraccion muscular reacciones nerviosas coagulacion de sangre, nutrientes y sustancias alimenticias se clasifican en MINERALES, nutrientes y sustancias alimenticias se clasifican en GRASAS, reconstruccion estructural se catalogan en microelemtos, feculas se encuentran en Cereales Tuberculos Legumbres, PROTEINAS producen tejido corporal, calcio fosforo magnesio sodio yodo hierro ???? macroelemtos, PROTEINAS sintetiza enzimas, azucares presentes en Frutas Verduras, MINERALES favorece la reconstruccion estructural, CARBOHIDRATOS aportan a la Produccion de energia