WARNING:
JavaScript is turned OFF. None of the links on this concept map will
work until it is reactivated.
If you need help turning JavaScript On, click here.
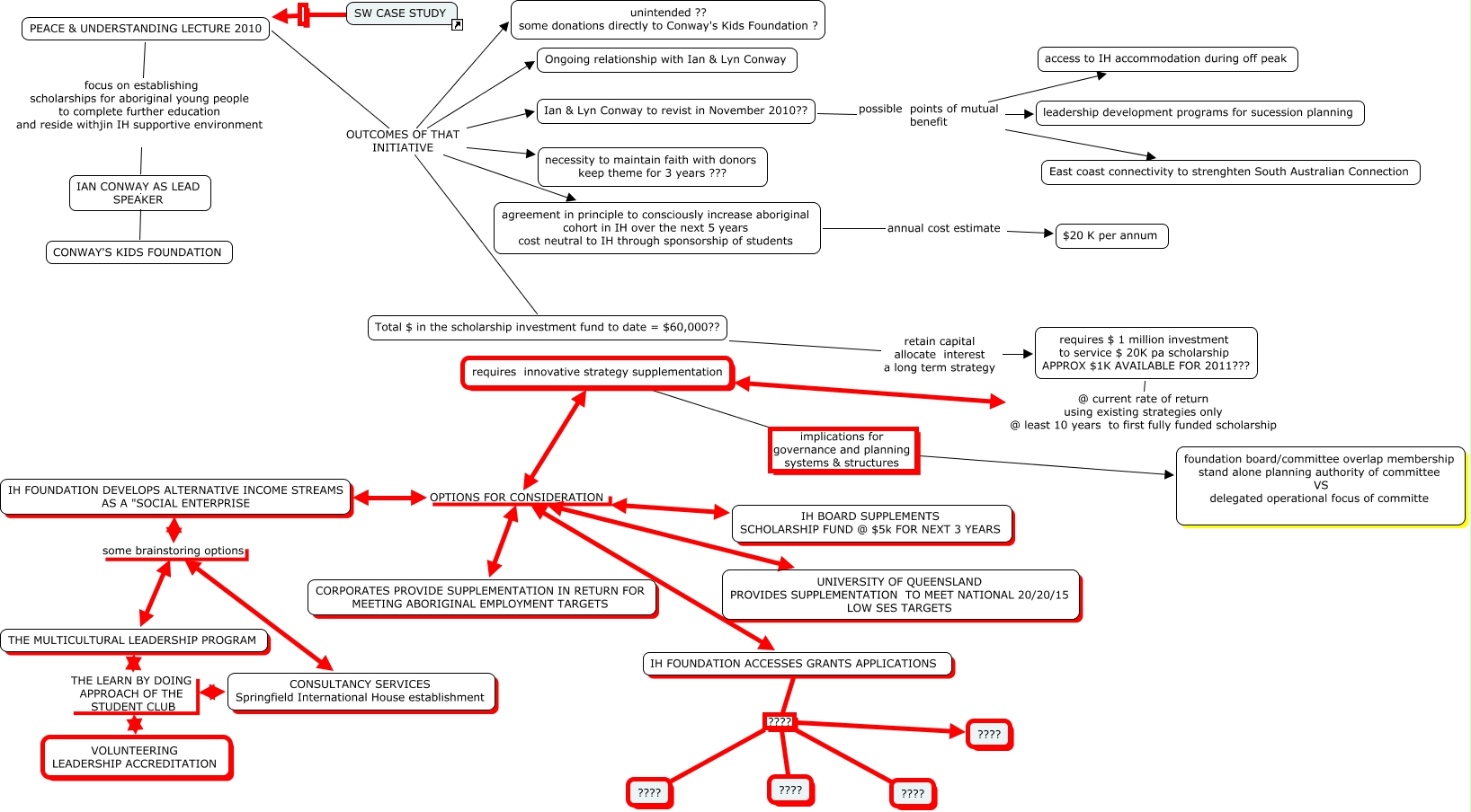
This Concept Map, created with IHMC CmapTools, has information related to: ABORIGINAL SCHOLARSHIP INTERNATIONAL HOUSE, IH FOUNDATION ACCESSES GRANTS APPLICATIONS ???? ????, requires innovative strategy supplementation OPTIONS FOR CONSIDERATION IH BOARD SUPPLEMENTS SCHOLARSHIP FUND @ $5k FOR NEXT 3 YEARS, requires innovative strategy supplementation OPTIONS FOR CONSIDERATION UNIVERSITY OF QUEENSLAND PROVIDES SUPPLEMENTATION TO MEET NATIONAL 20/20/15 LOW SES TARGETS, IH FOUNDATION ACCESSES GRANTS APPLICATIONS ???? ????, IAN CONWAY AS LEAD SPEAKER CONWAY'S KIDS FOUNDATION, IH FOUNDATION ACCESSES GRANTS APPLICATIONS ???? ????, Ian & Lyn Conway to revist in November 2010?? possible points of mutual benefit East coast connectivity to strenghten South Australian Connection, PEACE & UNDERSTANDING LECTURE 2010 OUTCOMES OF THAT INITIATIVE Ian & Lyn Conway to revist in November 2010??, PEACE & UNDERSTANDING LECTURE 2010 OUTCOMES OF THAT INITIATIVE Ongoing relationship with Ian & Lyn Conway, PEACE & UNDERSTANDING LECTURE 2010 OUTCOMES OF THAT INITIATIVE necessity to maintain faith with donors keep theme for 3 years ???, PEACE & UNDERSTANDING LECTURE 2010 focus on establishing scholarships for aboriginal young people to complete further education and reside withjin IH supportive environment IAN CONWAY AS LEAD SPEAKER, IH FOUNDATION DEVELOPS ALTERNATIVE INCOME STREAMS AS A "SOCIAL ENTERPRISE some brainstoring options THE MULTICULTURAL LEADERSHIP PROGRAM, requires innovative strategy supplementation OPTIONS FOR CONSIDERATION IH FOUNDATION ACCESSES GRANTS APPLICATIONS, requires innovative strategy supplementation OPTIONS FOR CONSIDERATION CORPORATES PROVIDE SUPPLEMENTATION IN RETURN FOR MEETING ABORIGINAL EMPLOYMENT TARGETS, THE MULTICULTURAL LEADERSHIP PROGRAM THE LEARN BY DOING APPROACH OF THE STUDENT CLUB CONSULTANCY SERVICES Springfield International House establishment, PEACE & UNDERSTANDING LECTURE 2010 OUTCOMES OF THAT INITIATIVE unintended ?? some donations directly to Conway's Kids Foundation ?, requires innovative strategy supplementation OPTIONS FOR CONSIDERATION IH FOUNDATION DEVELOPS ALTERNATIVE INCOME STREAMS AS A "SOCIAL ENTERPRISE, IH FOUNDATION DEVELOPS ALTERNATIVE INCOME STREAMS AS A "SOCIAL ENTERPRISE some brainstoring options CONSULTANCY SERVICES Springfield International House establishment, agreement in principle to consciously increase aboriginal cohort in IH over the next 5 years cost neutral to IH through sponsorship of students annual cost estimate $20 K per annum, Total $ in the scholarship investment fund to date = $60,000?? retain capital allocate interest a long term strategy requires $ 1 million investment to service $ 20K pa scholarship APPROX $1K AVAILABLE FOR 2011???