WARNING:
JavaScript is turned OFF. None of the links on this concept map will
work until it is reactivated.
If you need help turning JavaScript On, click here.
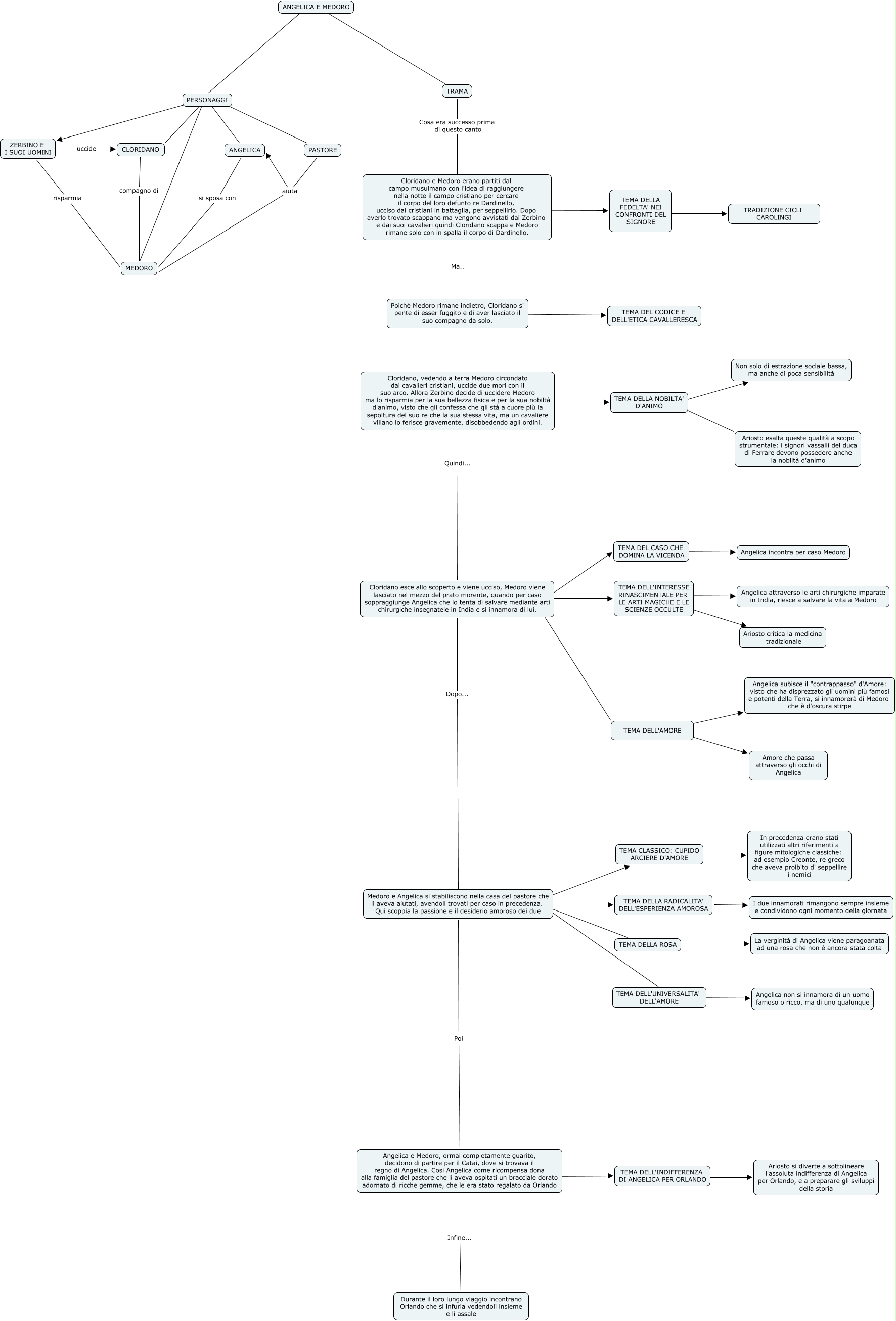
Questa Cmap, creata con IHMC CmapTools, contiene informazioni relative a: ANGELICA E MEDORO - ORLANDO FURIOSO - ARIOSTO, TEMA DELL'UNIVERSALITA' DELL'AMORE ???? Angelica non si innamora di un uomo famoso o ricco, ma di uno qualunque, Poichè Medoro rimane indietro, Cloridano si pente di esser fuggito e di aver lasciato il suo compagno da solo. ???? Cloridano, vedendo a terra Medoro circondato dai cavalieri cristiani, uccide due mori con il suo arco. Allora Zerbino decide di uccidere Medoro ma lo risparmia per la sua bellezza fisica e per la sua nobiltà d'animo, visto che gli confessa che gli stà a cuore più la sepoltura del suo re che la sua stessa vita, ma un cavaliere villano lo ferisce gravemente, disobbedendo agli ordini., TRAMA Cosa era successo prima di questo canto Cloridano e Medoro erano partiti dal campo musulmano con l'idea di raggiungere nella notte il campo cristiano per cercare il corpo del loro defunto re Dardinello, ucciso dai cristiani in battaglia, per seppellirlo. Dopo averlo trovato scappano ma vengono avvistati dai Zerbino e dai suoi cavalieri quindi Cloridano scappa e Medoro rimane solo con in spalla il corpo di Dardinello., PERSONAGGI ???? ZERBINO E I SUOI UOMINI, TEMA DELL'INTERESSE RINASCIMENTALE PER LE ARTI MAGICHE E LE SCIENZE OCCULTE ???? Angelica attraverso le arti chirurgiche imparate in India, riesce a salvare la vita a Medoro, TEMA CLASSICO: CUPIDO ARCIERE D'AMORE ???? In precedenza erano stati utilizzati altri riferimenti a figure mitologiche classiche: ad esempio Creonte, re greco che aveva proibito di seppellire i nemici, PASTORE aiuta ANGELICA, TEMA DELLA ROSA ???? La verginità di Angelica viene paragoanata ad una rosa che non è ancora stata colta, PASTORE aiuta MEDORO, Cloridano esce allo scoperto e viene ucciso, Medoro viene lasciato nel mezzo del prato morente, quando per caso soppraggiunge Angelica che lo tenta di salvare mediante arti chirurgiche insegnatele in India e si innamora di lui. ???? TEMA DELL'INTERESSE RINASCIMENTALE PER LE ARTI MAGICHE E LE SCIENZE OCCULTE, Cloridano, vedendo a terra Medoro circondato dai cavalieri cristiani, uccide due mori con il suo arco. Allora Zerbino decide di uccidere Medoro ma lo risparmia per la sua bellezza fisica e per la sua nobiltà d'animo, visto che gli confessa che gli stà a cuore più la sepoltura del suo re che la sua stessa vita, ma un cavaliere villano lo ferisce gravemente, disobbedendo agli ordini. ???? TEMA DELLA NOBILTA' D'ANIMO, Cloridano e Medoro erano partiti dal campo musulmano con l'idea di raggiungere nella notte il campo cristiano per cercare il corpo del loro defunto re Dardinello, ucciso dai cristiani in battaglia, per seppellirlo. Dopo averlo trovato scappano ma vengono avvistati dai Zerbino e dai suoi cavalieri quindi Cloridano scappa e Medoro rimane solo con in spalla il corpo di Dardinello. Ma.. Poichè Medoro rimane indietro, Cloridano si pente di esser fuggito e di aver lasciato il suo compagno da solo., ANGELICA E MEDORO ???? PERSONAGGI, TEMA DELL'INTERESSE RINASCIMENTALE PER LE ARTI MAGICHE E LE SCIENZE OCCULTE ???? Ariosto critica la medicina tradizionale, Medoro e Angelica si stabiliscono nella casa del pastore che li aveva aiutati, avendoli trovati per caso in precedenza. Qui scoppia la passione e il desiderio amoroso dei due ???? TEMA DELLA ROSA, Cloridano e Medoro erano partiti dal campo musulmano con l'idea di raggiungere nella notte il campo cristiano per cercare il corpo del loro defunto re Dardinello, ucciso dai cristiani in battaglia, per seppellirlo. Dopo averlo trovato scappano ma vengono avvistati dai Zerbino e dai suoi cavalieri quindi Cloridano scappa e Medoro rimane solo con in spalla il corpo di Dardinello. ???? TEMA DELLA FEDELTA' NEI CONFRONTI DEL SIGNORE, Cloridano esce allo scoperto e viene ucciso, Medoro viene lasciato nel mezzo del prato morente, quando per caso soppraggiunge Angelica che lo tenta di salvare mediante arti chirurgiche insegnatele in India e si innamora di lui. ???? TEMA DELL'AMORE, PERSONAGGI ???? ANGELICA, Cloridano esce allo scoperto e viene ucciso, Medoro viene lasciato nel mezzo del prato morente, quando per caso soppraggiunge Angelica che lo tenta di salvare mediante arti chirurgiche insegnatele in India e si innamora di lui. ???? TEMA DEL CASO CHE DOMINA LA VICENDA, Cloridano esce allo scoperto e viene ucciso, Medoro viene lasciato nel mezzo del prato morente, quando per caso soppraggiunge Angelica che lo tenta di salvare mediante arti chirurgiche insegnatele in India e si innamora di lui. Dopo... Medoro e Angelica si stabiliscono nella casa del pastore che li aveva aiutati, avendoli trovati per caso in precedenza. Qui scoppia la passione e il desiderio amoroso dei due