WARNING:
JavaScript is turned OFF. None of the links on this concept map will
work until it is reactivated.
If you need help turning JavaScript On, click here.
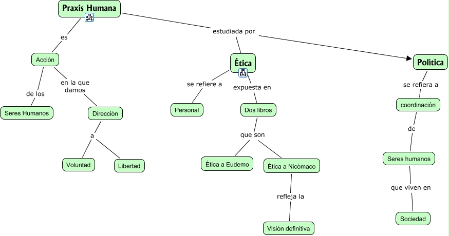
Este Cmap, tiene información relacionada con: Aristoteles_etica_1, Dirección a Libertad, Acción en la que damos Dirección, Ética se refiere a Personal, Dirección a Voluntad, Praxis Humana estudiada por Política, Ética expuesta en Dos libros, Seres humanos que viven en Sociedad, Política se refiera a coordinación, coordinación de Seres humanos, Dos libros que son Ética a Nicómaco, Acción de los Seres Humanos, Praxis Humana estudiada por Ética, Dos libros que son Ética a Eudemo, Praxis Humana es Acción, Ética a Nicómaco refleja la Visión definitiva