WARNING:
JavaScript is turned OFF. None of the links on this concept map will
work until it is reactivated.
If you need help turning JavaScript On, click here.
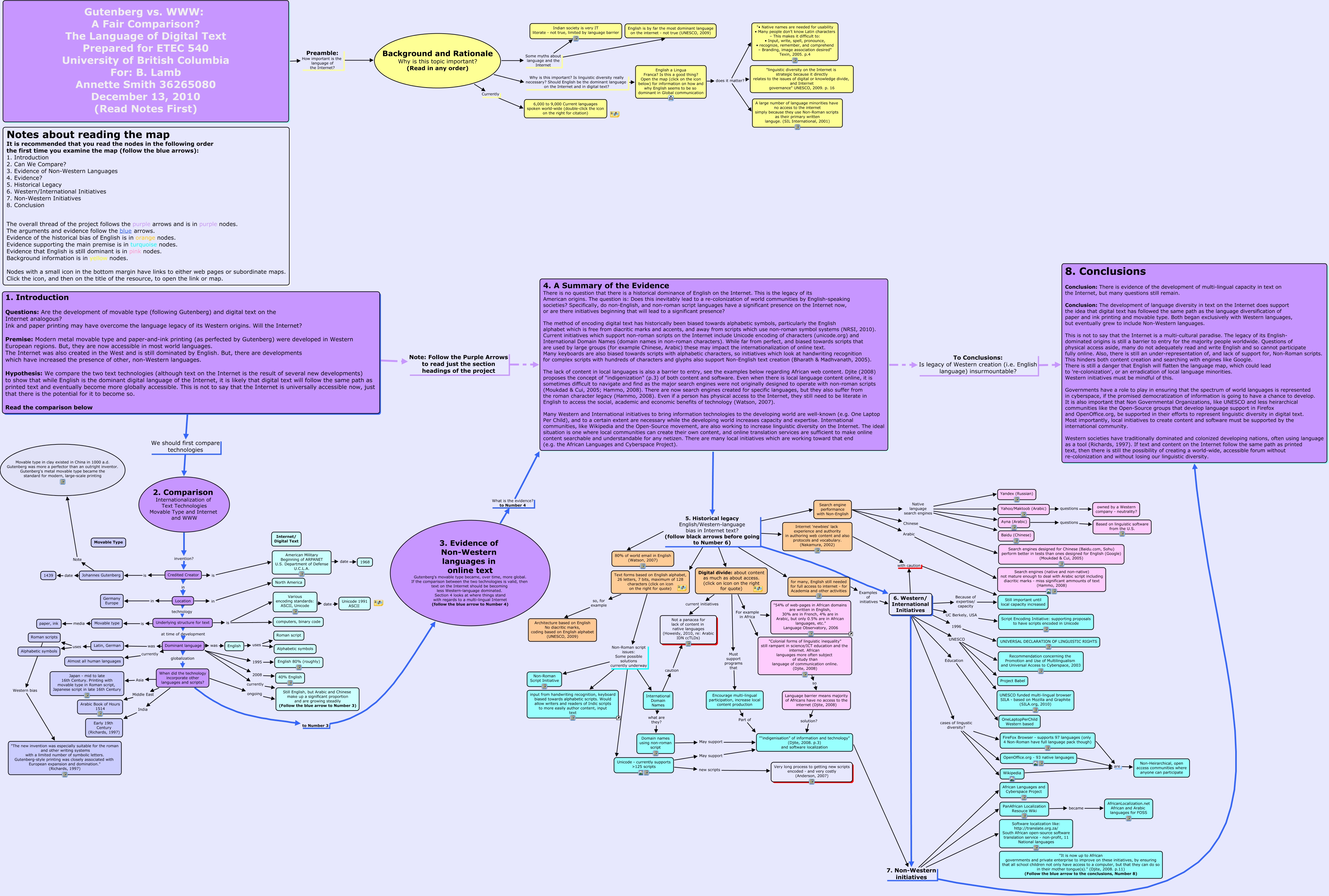
This Concept Map, created with IHMC CmapTools, has information related to: WWW vs Gutenberg, Johannes Gutenberg Note Movable type in clay existed in China in 1000 a.d. Gutenberg was more a perfector than an outright inventor. Gutenberg's metal movable type became the standard for modern, large-scale printing, "Colonial forms of linguistic inequality" still rampant in science/ICT education and the internet. African languages more often subject of study than language of communication online. (Djite, 2008) so Language barrier means majority of Africans have no access to the internet (Djite, 2008), Dominant language was Latin, German, OpenOffice.org - 93 native languages are Non-Heirarchical, open access communities where anyone can participate, Domain names using non-roman script May support "“indigenisation” of information and technology" (Djite, 2008. p.3) and software localization, Digital divide: about content as much as about access. (click on icon on the right for quote) For example in Africa "Colonial forms of linguistic inequality" still rampant in science/ICT education and the internet. African languages more often subject of study than language of communication online. (Djite, 2008), When did the technology incorporate other languages and scripts? India Early 19th Century (Richards, 1997), Location in North America, Latin, German uses Alphabetic symbols, English uses Roman script, English uses Alphabetic symbols, Encourage multi-lingual participation, increase local content production Part of "“indigenisation” of information and technology" (Djite, 2008. p.3) and software localization, for many, English still needed for full access to internet - for Academia and other activities Examples of initiatives 6. Western/ International Initiatives, Dominant language globalization When did the technology incorporate other languages and scripts?, "“indigenisation” of information and technology" (Djite, 2008. p.3) and software localization 7. Non-Western initiatives 8. Conclusions Conclusion: There is evidence of the development of multi-lingual capacity in text on the Internet, but many questions still remain. Conclusion: The development of language diversity in text on the Internet does support the idea that digital text has followed the same path as the language diversification of paper and ink printing and movable type. Both began exclusively with Western languages, but eventually grew to include Non-Western languages. This is not to say that the Internet is a multi-cultural paradise. The legacy of its English- dominated origins is still a barrier to entry for the majority people worldwide. Questions of physical access aside, many do not adequately read and write English and so cannot participate fully online. Also, there is still an under-representation of, and lack of support for, Non-Roman scripts. This hinders both content creation and searching with engines like Google. There is still a danger that English will flatten the language map, which could lead to 're-colonization', or an erradication of local language minorities. Western initiatives must be mindful of this. Governments have a role to play in ensuring that the spectrum of world languages is represented in cyberspace, if the promised democratization of information is going to have a chance to develop. It is also important that Non Governmental Organizations, like UNESCO and less heirarchical communities like the Open-Source groups that develop language support in Firefox and OpenOffice.org, be supported in their efforts to represent linguistic diversity in digital text. Most importantly, local initiatives to create content and software must be supported by the international community. Western societies have traditionally dominated and colonized developing nations, often using language as a tool (Richards, 1997). If text and content on the Internet follow the same path as printed text, then there is still the possibility of creating a world-wide, accessible forum without re-colonization and without losing our linguistic diversity., Gutenberg vs. WWW: A Fair Comparison? The Language of Digital Text Prepared for ETEC 540 University of British Columbia For: B. Lamb Annette Smith 36265080 December 13, 2010 (Read Notes First) Preamble: How important is the language of the Internet? Background and Rationale Why is this topic important? (Read in any order), Background and Rationale Why is this topic important? (Read in any order) Some myths about language and the Internet English is by far the most dominant language on the internet - not true (UNESCO, 2009), FireFox Browser - supports 97 languages (only 4 Non-Roman have full language pack though) are Non-Heirarchical, open access communities where anyone can participate, Search engine performance with Non-English Arabic Search engines (native and non-native) not mature enough to deal with Arabic script including diacritic marks - miss significant ammounts of text (Hammo, 2008), Yahoo/Maktoob (Arabic) questions owned by a Western company - neutrality?