WARNING:
JavaScript is turned OFF. None of the links on this concept map will
work until it is reactivated.
If you need help turning JavaScript On, click here.
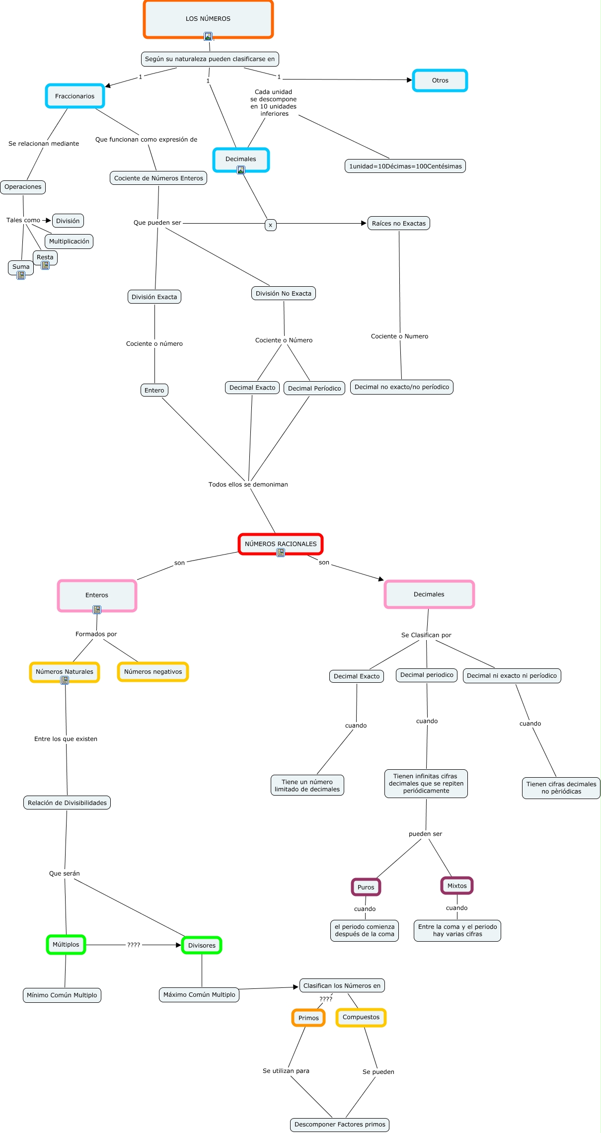
Este Cmap, tiene información relacionada con: UNIR, Tienen infinitas cifras decimales que se repiten periódicamente pueden ser Puros, Decimales Se Clasifican por Decimal ni exacto ni períodico, Decimales Cada unidad se descompone en 10 unidades inferiores 1unidad=10Décimas=100Centésimas, Entero Todos ellos se demoniman NÚMEROS RACIONALES, Según su naturaleza pueden clasificarse en 1 Otros, Mixtos cuando Entre la coma y el periodo hay varias cifras, División Exacta Cociente o número Entero, Fraccionarios Que funcionan como expresión de Cociente de Números Enteros, Enteros Formados por Números Naturales, Decimal ni exacto ni períodico cuando Tienen cifras decimales no pèriódicas, LOS NÚMEROS ???? Según su naturaleza pueden clasificarse en, Decimal Exacto cuando Tiene un número limitado de decimales, Decimales ???? x, Decimales Se Clasifican por Decimal Exacto, División No Exacta Cociente o Número Decimal Períodico, Cociente de Números Enteros Que pueden ser División Exacta, Compuestos Se pueden Descomponer Factores primos, Raíces no Exactas Cociente o Numero Decimal no exacto/no períodico, Relación de Divisibilidades Que serán Divisores, Cociente de Números Enteros Que pueden ser Raíces no Exactas