WARNING:
JavaScript is turned OFF. None of the links on this concept map will
work until it is reactivated.
If you need help turning JavaScript On, click here.
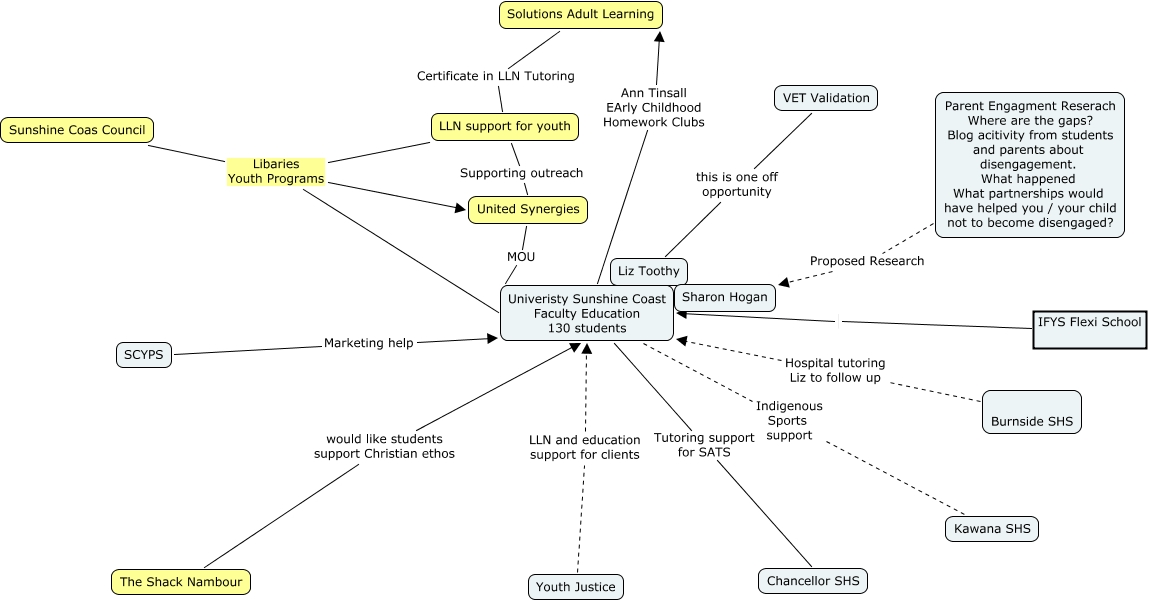
This Concept Map, created with IHMC CmapTools, has information related to: Wider Field EXperience, Univeristy Sunshine Coast Faculty Education 130 students Tutoring support for SATS Chancellor SHS, Parent Engagment Reserach Where are the gaps? Blog acitivity from students and parents about disengagement. What happened What partnerships would have helped you / your child not to become disengaged? Proposed Research Sharon Hogan, Sunshine Coas Council Libaries Youth Programs United Synergies, Univeristy Sunshine Coast Faculty Education 130 students Ann Tinsall EArly Childhood Homework Clubs Solutions Adult Learning, Burnside SHS Hospital tutoring Liz to follow up Univeristy Sunshine Coast Faculty Education 130 students, Youth Justice LLN and education support for clients Univeristy Sunshine Coast Faculty Education 130 students, Solutions Adult Learning Certificate in LLN Tutoring LLN support for youth, Sunshine Coas Council Libaries Youth Programs Univeristy Sunshine Coast Faculty Education 130 students, LLN support for youth Libaries Youth Programs Univeristy Sunshine Coast Faculty Education 130 students, Univeristy Sunshine Coast Faculty Education 130 students Indigenous Sports support Kawana SHS, SCYPS Marketing help Univeristy Sunshine Coast Faculty Education 130 students, VET Validation this is one off opportunity Liz Toothy, LLN support for youth Supporting outreach United Synergies, LLN support for youth Libaries Youth Programs United Synergies, IFYS Flexi School Univeristy Sunshine Coast Faculty Education 130 students, The Shack Nambour would like students support Christian ethos Univeristy Sunshine Coast Faculty Education 130 students, United Synergies MOU Univeristy Sunshine Coast Faculty Education 130 students