WARNING:
JavaScript is turned OFF. None of the links on this concept map will
work until it is reactivated.
If you need help turning JavaScript On, click here.
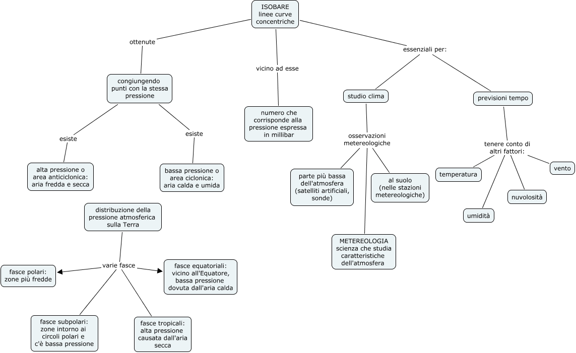
Questa Cmap, creata con IHMC CmapTools, contiene informazioni relative a: Le Osservazioni Metereologiche-Aurora, previsioni tempo tenere conto di altri fattori: vento, distribuzione della pressione atmosferica sulla Terra varie fasce fasce tropicali: alta pressione causata dall'aria secca, ISOBARE linee curve concentriche essenziali per: studio clima, ISOBARE linee curve concentriche ottenute congiungendo punti con la stessa pressione, previsioni tempo tenere conto di altri fattori: umidità, studio clima osservazioni metereologiche METEREOLOGIA scienza che studia caratteristiche dell'atmosfera, ISOBARE linee curve concentriche essenziali per: previsioni tempo, previsioni tempo tenere conto di altri fattori: nuvolosità, studio clima osservazioni metereologiche al suolo (nelle stazioni metereologiche), congiungendo punti con la stessa pressione esiste alta pressione o area anticiclonica: aria fredda e secca, distribuzione della pressione atmosferica sulla Terra varie fasce fasce equatoriali: vicino all'Equatore, bassa pressione dovuta dall'aria calda, distribuzione della pressione atmosferica sulla Terra varie fasce fasce polari: zone più fredde, distribuzione della pressione atmosferica sulla Terra varie fasce fasce subpolari: zone intorno ai circoli polari e c'è bassa pressione, studio clima osservazioni metereologiche parte più bassa dell'atmosfera (satelliti artificiali, sonde), congiungendo punti con la stessa pressione esiste bassa pressione o area ciclonica: aria calda e umida, ISOBARE linee curve concentriche vicino ad esse numero che corrisponde alla pressione espressa in millibar, previsioni tempo tenere conto di altri fattori: temperatura