WARNING:
JavaScript is turned OFF. None of the links on this concept map will
work until it is reactivated.
If you need help turning JavaScript On, click here.
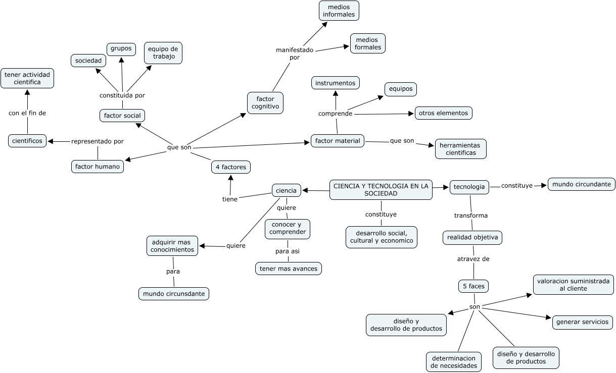
Este Cmap, tiene información relacionada con: maira vargas, adquirir mas conocimientos para mundo circunsdante, 5 faces son generar servicios, 4 factores que son factor cognitivo, factor social constituida por grupos, CIENCIA Y TECNOLOGIA EN LA SOCIEDAD ???? tecnologia, factor social constituida por sociedad, 4 factores que son factor material, ciencia quiere adquirir mas conocimientos, tecnologia transforma realidad objetiva, factor cognitivo manifestado por medios formales, factor cognitivo manifestado por medios informales, factor humano representado por cientificos, realidad objetiva atravez de 5 faces, factor material comprende instrumentos, 5 faces son diseño y desarrollo de productos, factor material comprende otros elementos, CIENCIA Y TECNOLOGIA EN LA SOCIEDAD como ciencia, 5 faces son diseño y desarrollo de productos, 5 faces son determinacion de necesidades, CIENCIA Y TECNOLOGIA EN LA SOCIEDAD constituye desarrollo social, cultural y economico