WARNING:
JavaScript is turned OFF. None of the links on this concept map will
work until it is reactivated.
If you need help turning JavaScript On, click here.
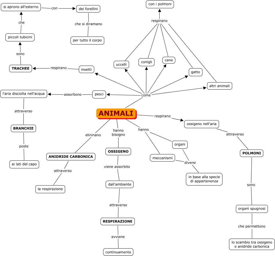
Questa Cmap, creata con IHMC CmapTools, contiene informazioni relative a: LA RESPIRAZIONE DEGLI ANIMALI, ANIDRIDE CARBONICA attraverso la respirazione, cane respirano con i polmoni, organi diversi in base alla specie di appartenenza, organi spugnosi che permettono lo scambio tra ossigeno e anidride carbonica, l'aria disciolta nell'acqua attraverso BRANCHIE, ossigeno nell'aria attraverso POLMONI, ANIMALI come conigli, RESPIRAZIONE avviene continuamente, dei forellini che si diramano per tutto il corpo, piccoli tubicini che si aprono all'esterno, TRACHEE sono piccoli tubicini, gatto respirano con i polmoni, ANIMALI come gatto, si aprono all'esterno con dei forellini, ANIMALI elininano ANIDRIDE CARBONICA, meccanismi diversi in base alla specie di appartenenza, pesci assorbono l'aria disciolta nell'acqua, ANIMALI come cane, altri animali respirano con i polmoni, ANIMALI respirano ossigeno nell'aria