WARNING:
JavaScript is turned OFF. None of the links on this concept map will
work until it is reactivated.
If you need help turning JavaScript On, click here.
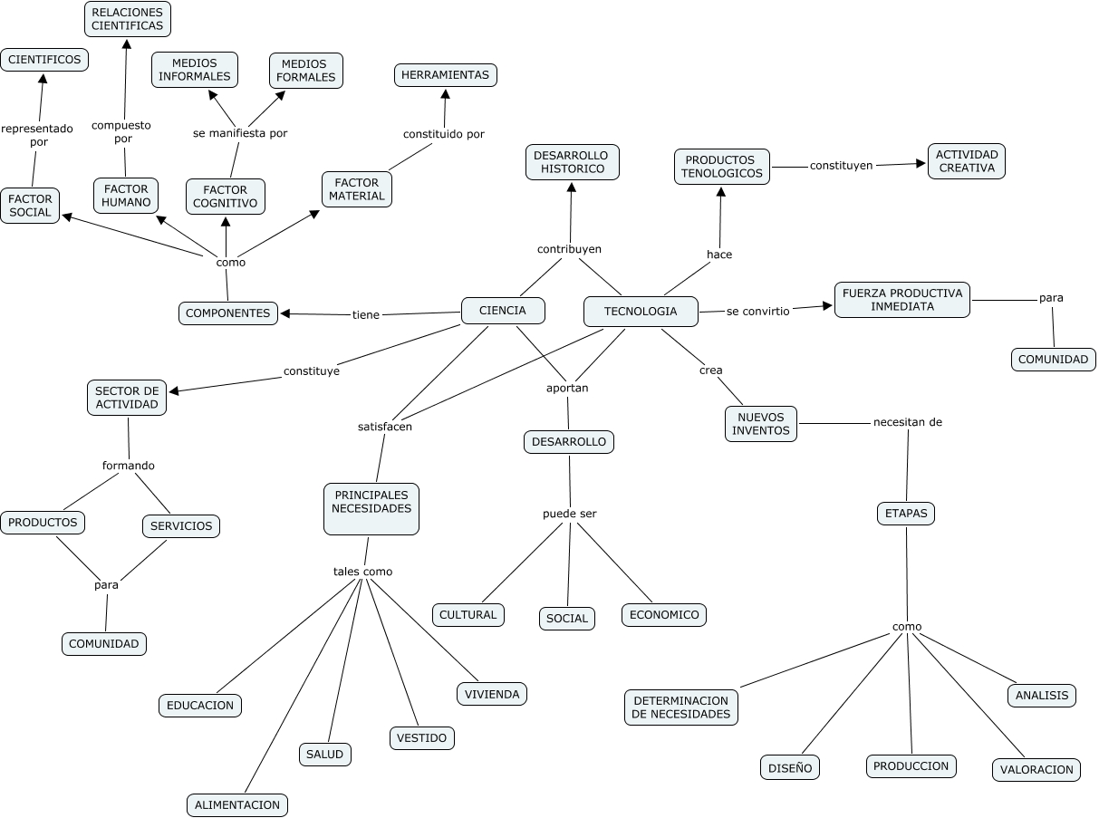
Este Cmap, tiene información relacionada con: DAYANA OSSA SANCHEZ, TECNOLOGIA aportan DESARROLLO, COMPONENTES como FACTOR SOCIAL, PRINCIPALES NECESIDADES tales como VESTIDO, ETAPAS como DETERMINACION DE NECESIDADES, CIENCIA satisfacen PRINCIPALES NECESIDADES, SECTOR DE ACTIVIDAD formando SERVICIOS, TECNOLOGIA se convirtio FUERZA PRODUCTIVA INMEDIATA, FACTOR HUMANO compuesto por RELACIONES CIENTIFICAS, CIENCIA constituye SECTOR DE ACTIVIDAD, PRINCIPALES NECESIDADES tales como SALUD, TECNOLOGIA hace PRODUCTOS TENOLOGICOS, ETAPAS como PRODUCCION, CIENCIA aportan DESARROLLO, ETAPAS como ANALISIS, TECNOLOGIA crea NUEVOS INVENTOS, NUEVOS INVENTOS necesitan de ETAPAS, CIENCIA contribuyen DESARROLLO HISTORICO, PRODUCTOS para COMUNIDAD, CIENCIA tiene COMPONENTES, PRINCIPALES NECESIDADES tales como ALIMENTACION