WARNING:
JavaScript is turned OFF. None of the links on this concept map will
work until it is reactivated.
If you need help turning JavaScript On, click here.
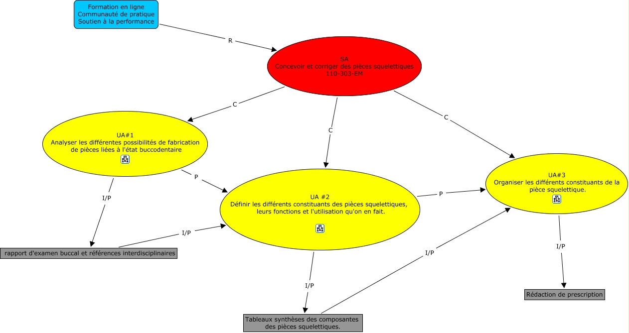
Cette carte de concepts créée avec IHMC CmapTools traite de: SA france bélanger, UA#1 Analyser les différentes possibilités de fabrication de pièces liées à l'état buccodentaire P UA #2 Définir les différents constituants des pièces squelettiques, leurs fonctions et l'utilisation qu'on en fait., UA#1 Analyser les différentes possibilités de fabrication de pièces liées à l'état buccodentaire I/P rapport d'examen buccal et références interdisciplinaires, UA#3 Organiser les différents constituants de la pièce squelettique. I/P Rédaction de prescription, UA #2 Définir les différents constituants des pièces squelettiques, leurs fonctions et l'utilisation qu'on en fait. P UA#3 Organiser les différents constituants de la pièce squelettique., SA Concevoir et corriger des pièces squelettiques 110-303-EM C UA#1 Analyser les différentes possibilités de fabrication de pièces liées à l'état buccodentaire, SA Concevoir et corriger des pièces squelettiques 110-303-EM C UA #2 Définir les différents constituants des pièces squelettiques, leurs fonctions et l'utilisation qu'on en fait., Tableaux synthèses des composantes des pièces squelettiques. I/P UA#3 Organiser les différents constituants de la pièce squelettique., rapport d'examen buccal et références interdisciplinaires I/P UA #2 Définir les différents constituants des pièces squelettiques, leurs fonctions et l'utilisation qu'on en fait., UA #2 Définir les différents constituants des pièces squelettiques, leurs fonctions et l'utilisation qu'on en fait. I/P Tableaux synthèses des composantes des pièces squelettiques., SA Concevoir et corriger des pièces squelettiques 110-303-EM C UA#3 Organiser les différents constituants de la pièce squelettique.