WARNING:
JavaScript is turned OFF. None of the links on this concept map will
work until it is reactivated.
If you need help turning JavaScript On, click here.
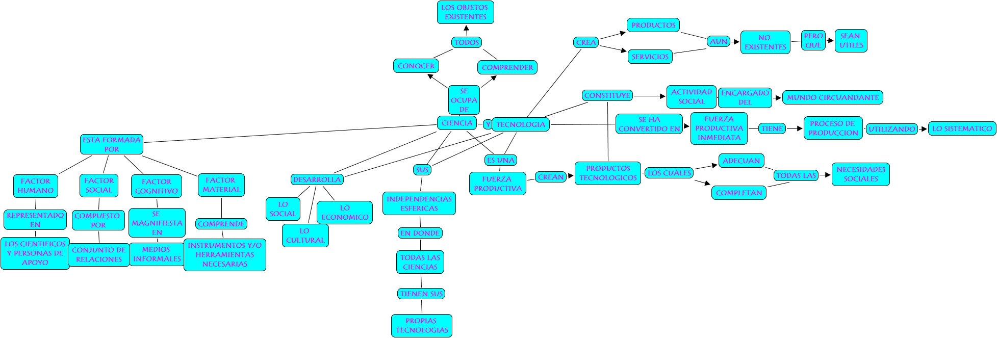
Este Cmap, tiene información relacionada con: CAROLINA VARGAS.cmap, COMPRENDER TODOS LOS OBJETOS EXISTENTES, TECNOLOGIA CREA PRODUCTOS, TECNOLOGIA CONSTITUYE ACTIVIDAD SOCIAL, FACTOR MATERIAL COMPRENDE INSTRUMENTOS Y/O HERRAMIENTAS NECESARIAS, CIENCIA SE OCUPA DE COMPRENDER, FUERZA PRODUCTIVA CREAN PRODUCTOS TECNOLOGICOS, NO EXISTENTES PERO QUE SEAN UTILES, PRODUCTOS TECNOLOGICOS LOS CUALES COMPLETAN, PRODUCTOS TECNOLOGICOS CONSTITUYE ACTIVIDAD SOCIAL, CIENCIA ESTA FORMADA POR FACTOR COGNITIVO, CIENCIA Y TECNOLOGIA, FACTOR COGNITIVO SE MAGNIFIESTA EN MEDIOS INFORMALES, PROCESO DE PRODUCCION UTILIZANDO LO SISTEMATICO, PRODUCTOS TECNOLOGICOS LOS CUALES ADECUAN, SERVICIOS AUN NO EXISTENTES, CIENCIA DESARROLLA LO CULTURAL, INDEPENDENCIAS ESFERICAS EN DONDE TODAS LAS CIENCIAS, TECNOLOGIA SUS INDEPENDENCIAS ESFERICAS, COMPLETAN TODAS LAS NECESIDADES SOCIALES, CIENCIA ESTA FORMADA POR FACTOR MATERIAL