WARNING:
JavaScript is turned OFF. None of the links on this concept map will
work until it is reactivated.
If you need help turning JavaScript On, click here.
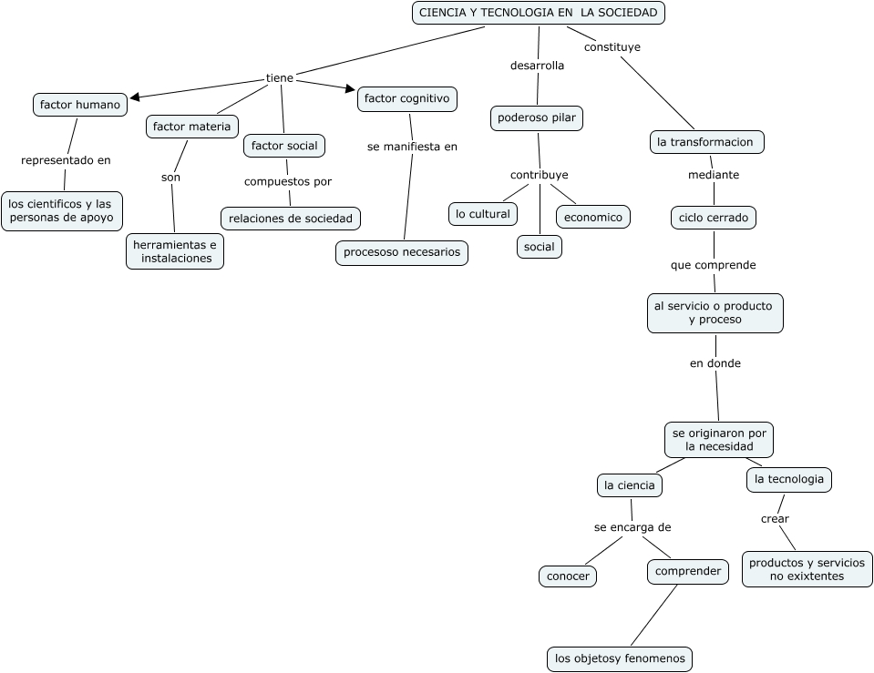
Este Cmap, tiene información relacionada con: vanesa moreno.cmap, la transformacion mediante ciclo cerrado, la tecnologia crear productos y servicios no exixtentes, factor humano representado en los cientificos y las personas de apoyo, factor cognitivo se manifiesta en procesoso necesarios, CIENCIA Y TECNOLOGIA EN LA SOCIEDAD constituye la transformacion, factor social compuestos por relaciones de sociedad, los objetosy fenomenos ???? comprender, la ciencia se encarga de comprender, la ciencia se encarga de conocer, se originaron por la necesidad contribuyen en la ciencia, ciclo cerrado que comprende al servicio o producto y proceso, CIENCIA Y TECNOLOGIA EN LA SOCIEDAD tiene factor social, CIENCIA Y TECNOLOGIA EN LA SOCIEDAD desarrolla poderoso pilar, al servicio o producto y proceso en donde se originaron por la necesidad, poderoso pilar contribuye economico, CIENCIA Y TECNOLOGIA EN LA SOCIEDAD tiene factor humano, factor materia son herramientas e instalaciones, poderoso pilar contribuye lo cultural, CIENCIA Y TECNOLOGIA EN LA SOCIEDAD tiene factor materia, CIENCIA Y TECNOLOGIA EN LA SOCIEDAD tiene factor cognitivo