WARNING:
JavaScript is turned OFF. None of the links on this concept map will
work until it is reactivated.
If you need help turning JavaScript On, click here.
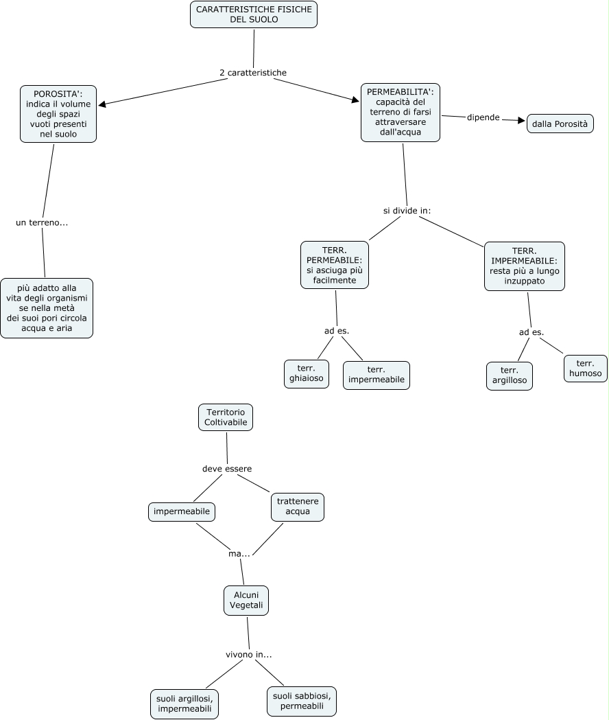
Questa Cmap, creata con IHMC CmapTools, contiene informazioni relative a: MAPPA X PILLY DA AURY, POROSITA': indica il volume degli spazi vuoti presenti nel suolo un terreno... più adatto alla vita degli organismi se nella metà dei suoi pori circola acqua e aria, Territorio Coltivabile deve essere impermeabile, TERR. PERMEABILE: si asciuga più facilmente ad es. terr. impermeabile, impermeabile ma... Alcuni Vegetali, CARATTERISTICHE FISICHE DEL SUOLO 2 caratteristiche POROSITA': indica il volume degli spazi vuoti presenti nel suolo, trattenere acqua ma... Alcuni Vegetali, PERMEABILITA': capacità del terreno di farsi attraversare dall'acqua si divide in: TERR. PERMEABILE: si asciuga più facilmente, PERMEABILITA': capacità del terreno di farsi attraversare dall'acqua dipende dalla Porosità, Territorio Coltivabile deve essere trattenere acqua, TERR. PERMEABILE: si asciuga più facilmente ad es. terr. ghiaioso, CARATTERISTICHE FISICHE DEL SUOLO 2 caratteristiche PERMEABILITA': capacità del terreno di farsi attraversare dall'acqua, TERR. IMPERMEABILE: resta più a lungo inzuppato ad es. terr. argilloso, PERMEABILITA': capacità del terreno di farsi attraversare dall'acqua si divide in: TERR. IMPERMEABILE: resta più a lungo inzuppato, TERR. IMPERMEABILE: resta più a lungo inzuppato ad es. terr. humoso, Alcuni Vegetali vivono in... suoli sabbiosi, permeabili, Alcuni Vegetali vivono in... suoli argillosi, impermeabili