WARNING:
JavaScript is turned OFF. None of the links on this concept map will
work until it is reactivated.
If you need help turning JavaScript On, click here.
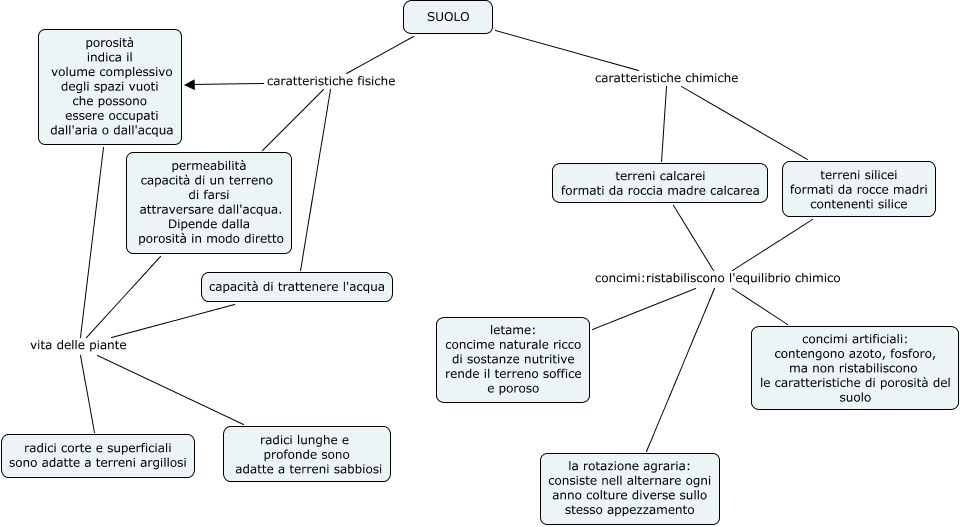
Questa Cmap, creata con IHMC CmapTools, contiene informazioni relative a: il suolo Fra!!!!!, terreni calcarei formati da roccia madre calcarea concimi:ristabiliscono l'equilibrio chimico letame: concime naturale ricco di sostanze nutritive rende il terreno soffice e poroso, SUOLO caratteristiche fisiche porosità indica il volume complessivo degli spazi vuoti che possono essere occupati dall'aria o dall'acqua, terreni calcarei formati da roccia madre calcarea concimi:ristabiliscono l'equilibrio chimico concimi artificiali: contengono azoto, fosforo, ma non ristabiliscono le caratteristiche di porosità del suolo, capacità di trattenere l'acqua vita delle piante radici lunghe e profonde sono adatte a terreni sabbiosi, terreni silicei formati da rocce madri contenenti silice concimi:ristabiliscono l'equilibrio chimico concimi artificiali: contengono azoto, fosforo, ma non ristabiliscono le caratteristiche di porosità del suolo, permeabilità capacità di un terreno di farsi attraversare dall'acqua. Dipende dalla porosità in modo diretto vita delle piante radici lunghe e profonde sono adatte a terreni sabbiosi, SUOLO caratteristiche fisiche capacità di trattenere l'acqua, terreni calcarei formati da roccia madre calcarea concimi:ristabiliscono l'equilibrio chimico la rotazione agraria: consiste nell alternare ogni anno colture diverse sullo stesso appezzamento, porosità indica il volume complessivo degli spazi vuoti che possono essere occupati dall'aria o dall'acqua vita delle piante radici corte e superficiali sono adatte a terreni argillosi, terreni silicei formati da rocce madri contenenti silice concimi:ristabiliscono l'equilibrio chimico la rotazione agraria: consiste nell alternare ogni anno colture diverse sullo stesso appezzamento, SUOLO caratteristiche fisiche permeabilità capacità di un terreno di farsi attraversare dall'acqua. Dipende dalla porosità in modo diretto, terreni silicei formati da rocce madri contenenti silice concimi:ristabiliscono l'equilibrio chimico letame: concime naturale ricco di sostanze nutritive rende il terreno soffice e poroso, porosità indica il volume complessivo degli spazi vuoti che possono essere occupati dall'aria o dall'acqua vita delle piante radici lunghe e profonde sono adatte a terreni sabbiosi, permeabilità capacità di un terreno di farsi attraversare dall'acqua. Dipende dalla porosità in modo diretto vita delle piante radici corte e superficiali sono adatte a terreni argillosi, capacità di trattenere l'acqua vita delle piante radici corte e superficiali sono adatte a terreni argillosi, SUOLO caratteristiche chimiche terreni calcarei formati da roccia madre calcarea, SUOLO caratteristiche chimiche terreni silicei formati da rocce madri contenenti silice