WARNING:
JavaScript is turned OFF. None of the links on this concept map will
work until it is reactivated.
If you need help turning JavaScript On, click here.
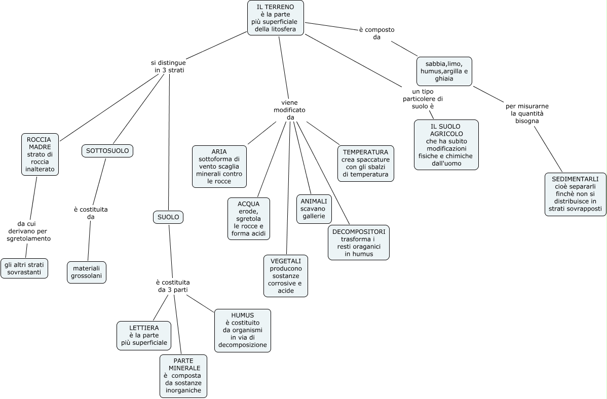
Questa Cmap, creata con IHMC CmapTools, contiene informazioni relative a: il suolo ery e bea, sabbia,limo, humus,argilla e ghiaia per misurarne la quantità bisogna SEDIMENTARLI cioè separarli finchè non si distribuisce in strati sovrapposti, IL TERRENO è la parte più superficiale della litosfera viene modificato da ANIMALI scavano gallerie, IL TERRENO è la parte più superficiale della litosfera si distingue in 3 strati ROCCIA MADRE strato di roccia inalterato, IL TERRENO è la parte più superficiale della litosfera viene modificato da VEGETALI producono sostanze corrosive e acide, IL TERRENO è la parte più superficiale della litosfera viene modificato da ARIA sottoforma di vento scaglia minerali contro le rocce, IL TERRENO è la parte più superficiale della litosfera si distingue in 3 strati SUOLO, ROCCIA MADRE strato di roccia inalterato da cui derivano per sgretolamento gli altri strati sovrastanti, SUOLO è costituita da 3 parti PARTE MINERALE è composta da sostanze inorganiche, SUOLO è costituita da 3 parti HUMUS è costituito da organismi in via di decomposizione, IL TERRENO è la parte più superficiale della litosfera è composto da sabbia,limo, humus,argilla e ghiaia, IL TERRENO è la parte più superficiale della litosfera viene modificato da TEMPERATURA crea spaccature con gli sbalzi di temperatura, SOTTOSUOLO è costituita da materiali grossolani, IL TERRENO è la parte più superficiale della litosfera viene modificato da DECOMPOSITORI trasforma i resti oraganici in humus, IL TERRENO è la parte più superficiale della litosfera viene modificato da ACQUA erode, sgretola le rocce e forma acidi, SUOLO è costituita da 3 parti LETTIERA è la parte più superficiale, IL TERRENO è la parte più superficiale della litosfera si distingue in 3 strati SOTTOSUOLO, IL TERRENO è la parte più superficiale della litosfera un tipo particolere di suolo è IL SUOLO AGRICOLO che ha subito modificazioni fisiche e chimiche dall'uomo