WARNING:
JavaScript is turned OFF. None of the links on this concept map will
work until it is reactivated.
If you need help turning JavaScript On, click here.
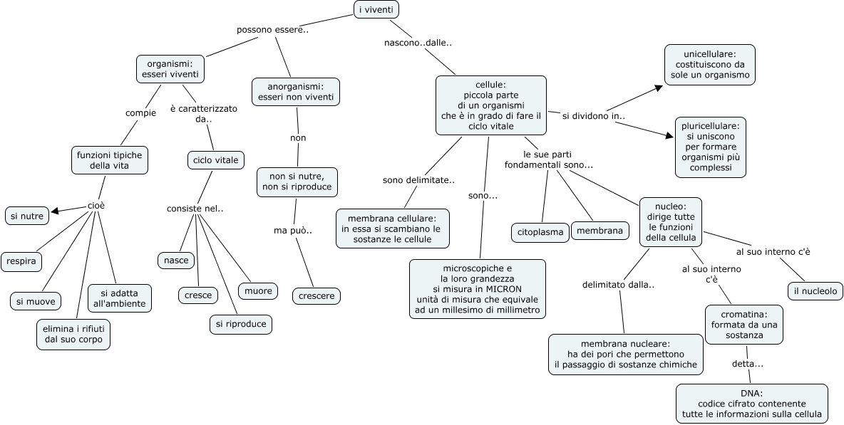
Questa Cmap, creata con IHMC CmapTools, contiene informazioni relative a: i viventi virginia pag.166-167, organismi: esseri viventi compie funzioni tipiche della vita, ciclo vitale consiste nel.. muore, non si nutre, non si riproduce ma può.. crescere, nucleo: dirige tutte le funzioni della cellula delimitato dalla.. membrana nucleare: ha dei pori che permettono il passaggio di sostanze chimiche, ciclo vitale consiste nel.. nasce, anorganismi: esseri non viventi non non si nutre, non si riproduce, ciclo vitale consiste nel.. si riproduce, funzioni tipiche della vita cioè elimina i rifiuti dal suo corpo, cellule: piccola parte di un organismi che è in grado di fare il ciclo vitale le sue parti fondamentali sono... membrana, nucleo: dirige tutte le funzioni della cellula al suo interno c'è il nucleolo, cellule: piccola parte di un organismi che è in grado di fare il ciclo vitale si dividono in.. unicellulare: costituiscono da sole un organismo, funzioni tipiche della vita cioè si muove, cellule: piccola parte di un organismi che è in grado di fare il ciclo vitale sono delimitate.. membrana cellulare: in essa si scambiano le sostanze le cellule, nucleo: dirige tutte le funzioni della cellula al suo interno c'è cromatina: formata da una sostanza, cromatina: formata da una sostanza detta... DNA: codice cifrato contenente tutte le informazioni sulla cellula, organismi: esseri viventi è caratterizzato da.. ciclo vitale, cellule: piccola parte di un organismi che è in grado di fare il ciclo vitale sono... microscopiche e la loro grandezza si misura in MICRON unità di misura che equivale ad un millesimo di millimetro, cellule: piccola parte di un organismi che è in grado di fare il ciclo vitale si dividono in.. pluricellulare: si uniscono per formare organismi più complessi, funzioni tipiche della vita cioè si nutre, funzioni tipiche della vita cioè si adatta all'ambiente