WARNING:
JavaScript is turned OFF. None of the links on this concept map will
work until it is reactivated.
If you need help turning JavaScript On, click here.
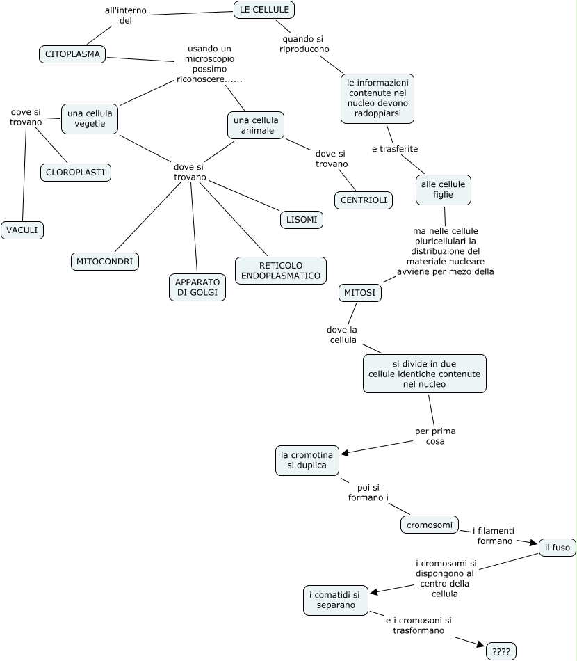
Questa Cmap, creata con IHMC CmapTools, contiene informazioni relative a: le cellule, una cellula vegetle dove si trovano CLOROPLASTI, LE CELLULE all'interno del CITOPLASMA, si divide in due cellule identiche contenute nel nucleo per prima cosa la cromotina si duplica, una cellula animale dove si trovano APPARATO DI GOLGI, LE CELLULE quando si riproducono le informazioni contenute nel nucleo devono radoppiarsi, i comatidi si separano e i cromosoni si trasformano ????, una cellula vegetle dove si trovano APPARATO DI GOLGI, una cellula vegetle dove si trovano RETICOLO ENDOPLASMATICO, una cellula animale dove si trovano MITOCONDRI, una cellula vegetle dove si trovano VACULI, il fuso i cromosomi si dispongono al centro della cellula i comatidi si separano, cromosomi i filamenti formano il fuso, una cellula vegetle dove si trovano LISOMI, la cromotina si duplica poi si formano i cromosomi, una cellula vegetle dove si trovano MITOCONDRI, una cellula animale dove si trovano CENTRIOLI, le informazioni contenute nel nucleo devono radoppiarsi e trasferite alle cellule figlie, MITOSI dove la cellula si divide in due cellule identiche contenute nel nucleo, una cellula animale dove si trovano LISOMI, CITOPLASMA usando un microscopio possimo riconoscere...... una cellula vegetle