WARNING:
JavaScript is turned OFF. None of the links on this concept map will
work until it is reactivated.
If you need help turning JavaScript On, click here.
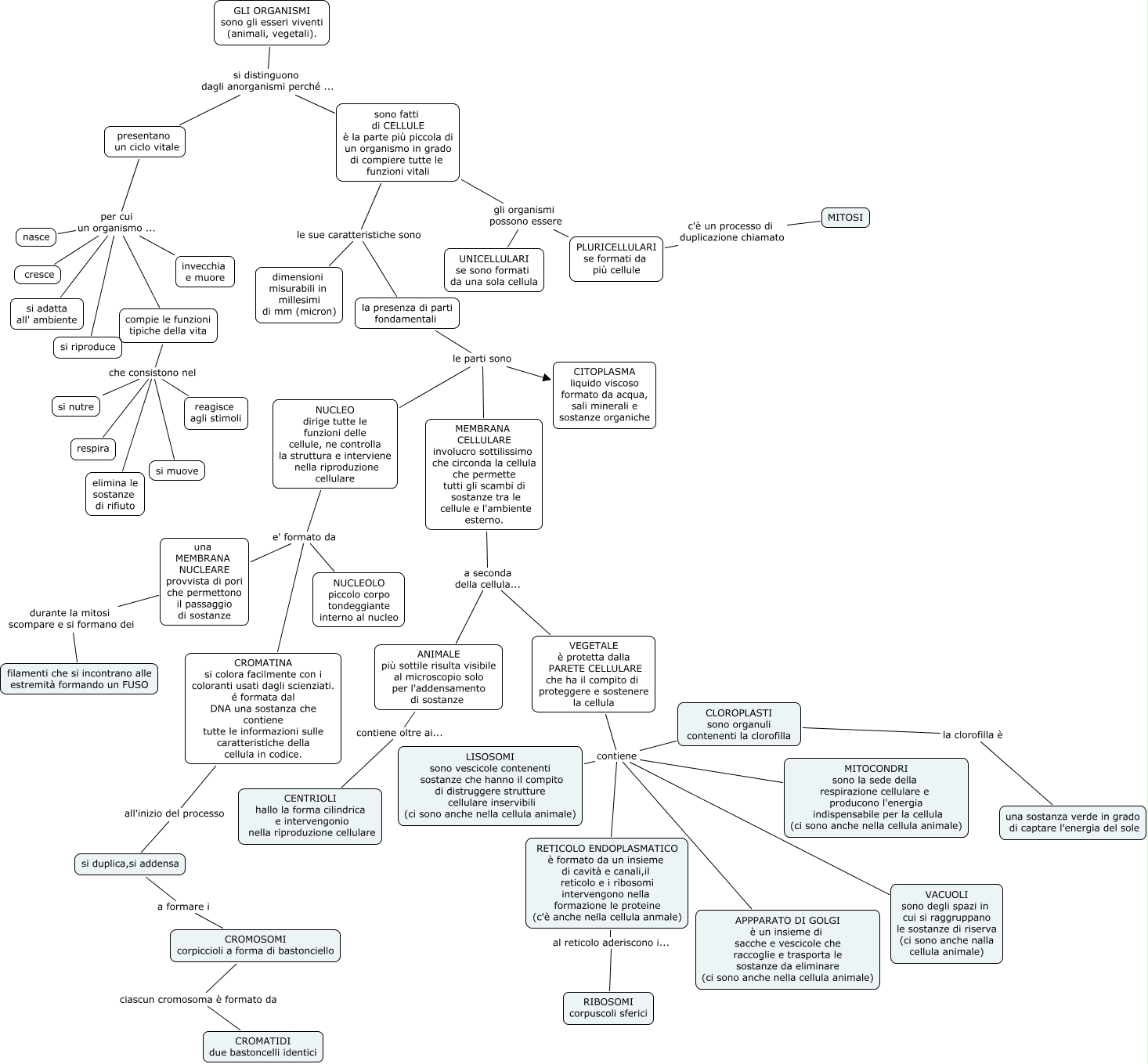
Questa Cmap, creata con IHMC CmapTools, contiene informazioni relative a: che cosa sono i viventi mappa prime 4 pag, NUCLEO dirige tutte le funzioni delle cellule, ne controlla la struttura e interviene nella riproduzione cellulare e' formato da una MEMBRANA NUCLEARE provvista di pori che permettono il passaggio di sostanze, compie le funzioni tipiche della vita che consistono nel reagisce agli stimoli, GLI ORGANISMI sono gli esseri viventi (animali, vegetali). si distinguono dagli anorganismi perché ... presentano un ciclo vitale, GLI ORGANISMI sono gli esseri viventi (animali, vegetali). si distinguono dagli anorganismi perché ... sono fatti di CELLULE è la parte più piccola di un organismo in grado di compiere tutte le funzioni vitali, VEGETALE è protetta dalla PARETE CELLULARE che ha il compito di proteggere e sostenere la cellula contiene RETICOLO ENDOPLASMATICO è formato da un insieme di cavità e canali,il reticolo e i ribosomi intervengono nella formazione le proteine (c'è anche nella cellula anmale), RETICOLO ENDOPLASMATICO è formato da un insieme di cavità e canali,il reticolo e i ribosomi intervengono nella formazione le proteine (c'è anche nella cellula anmale) al reticolo aderiscono i... RIBOSOMI corpuscoli sferici, MEMBRANA CELLULARE involucro sottilissimo che circonda la cellula che permette tutti gli scambi di sostanze tra le cellule e l'ambiente esterno. a seconda della cellula... ANIMALE più sottile risulta visibile al microscopio solo per l'addensamento di sostanze, MEMBRANA CELLULARE involucro sottilissimo che circonda la cellula che permette tutti gli scambi di sostanze tra le cellule e l'ambiente esterno. a seconda della cellula... VEGETALE è protetta dalla PARETE CELLULARE che ha il compito di proteggere e sostenere la cellula, NUCLEO dirige tutte le funzioni delle cellule, ne controlla la struttura e interviene nella riproduzione cellulare e' formato da CROMATINA si colora facilmente con i coloranti usati dagli scienziati. é formata dal DNA una sostanza che contiene tutte le informazioni sulle caratteristiche della cellula in codice., VEGETALE è protetta dalla PARETE CELLULARE che ha il compito di proteggere e sostenere la cellula contiene CLOROPLASTI sono organuli contenenti la clorofilla, CROMATINA si colora facilmente con i coloranti usati dagli scienziati. é formata dal DNA una sostanza che contiene tutte le informazioni sulle caratteristiche della cellula in codice. all'inizio del processo si duplica,si addensa, si duplica,si addensa a formare i CROMOSOMI corpiccioli a forma di bastonciello, PLURICELLULARI se formati da più cellule c'è un processo di duplicazione chiamato MITOSI, compie le funzioni tipiche della vita che consistono nel respira, sono fatti di CELLULE è la parte più piccola di un organismo in grado di compiere tutte le funzioni vitali gli organismi possono essere UNICELLULARI se sono formati da una sola cellula, presentano un ciclo vitale per cui un organismo ... si riproduce, NUCLEO dirige tutte le funzioni delle cellule, ne controlla la struttura e interviene nella riproduzione cellulare e' formato da NUCLEOLO piccolo corpo tondeggiante interno al nucleo, compie le funzioni tipiche della vita che consistono nel si muove, sono fatti di CELLULE è la parte più piccola di un organismo in grado di compiere tutte le funzioni vitali le sue caratteristiche sono la presenza di parti fondamentali, presentano un ciclo vitale per cui un organismo ... compie le funzioni tipiche della vita