WARNING:
JavaScript is turned OFF. None of the links on this concept map will
work until it is reactivated.
If you need help turning JavaScript On, click here.
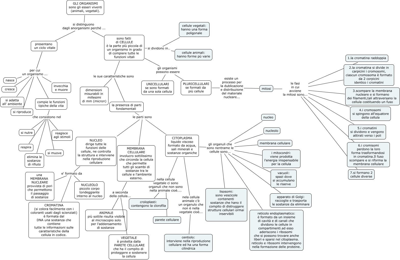
Questa Cmap, creata con IHMC CmapTools, contiene informazioni relative a: esseri viventi virgy pag. 166-167-168-169, CITOPLASMA liquido viscoso formato da acqua, sali minerali e sostanze organiche nella cellula vegetale ci sono organuli che non sono nella animale cioè.... croloplasti: contengono la clorofila, GLI ORGANISMI sono gli esseri viventi (animali, vegetali). si distinguono dagli anorganismi perché ... sono fatti di CELLULE è la parte più piccola di un organismo in grado di compiere tutte le funzioni vitali, GLI ORGANISMI sono gli esseri viventi (animali, vegetali). si distinguono dagli anorganismi perché ... presentano un ciclo vitale, compie le funzioni tipiche della vita che consistono nel reagisce agli stimoli, NUCLEO dirige tutte le funzioni delle cellule, ne controlla la struttura e interviene nella riproduzione cellulare e' formato da una MEMBRANA NUCLEARE provvista di pori che permettono il passaggio di sostanze, mitosi le fasi in cui avviene la mitosi sono... 2.la cromatina si divide in carpicini i cromosomi, ciascun cromosoma è formato da 2 corpicini identico i cromatini, CITOPLASMA liquido viscoso formato da acqua, sali minerali e sostanze organiche gli organuli che sono nentrame le cellule sono... lisosomi: sono vescicole contenenti sostanze che hano il compito di distruggere strutture cellulari ormai inservibili, CITOPLASMA liquido viscoso formato da acqua, sali minerali e sostanze organiche gli organuli che sono nentrame le cellule sono... apparato di Golgi: raccoglie e trasporta le sostanze da eliminare, MEMBRANA CELLULARE involucro sottilissimo che circonda la cellula che permette tutti gli scambi di sostanze tra le cellule e l'ambiente esterno. a seconda della cellula... ANIMALE più sottile risulta visibile al microscopio solo per l'addensamento di sostanze, mitosi le fasi in cui avviene la mitosi sono... 4.i cromosomi si spingono all'equatore della cellula, NUCLEO dirige tutte le funzioni delle cellule, ne controlla la struttura e interviene nella riproduzione cellulare e' formato da CROMATINA (si colora facilmente con i coloranti usati dagli scienziati) è formata dal DNA una sostanza che contiene tutte le informazioni sulle caratteristiche della cellula in codice., MEMBRANA CELLULARE involucro sottilissimo che circonda la cellula che permette tutti gli scambi di sostanze tra le cellule e l'ambiente esterno. a seconda della cellula... VEGETALE è protetta dalla PARETE CELLULARE che ha il compito di proteggere e sostenere la cellula, mitosi le fasi in cui avviene la mitosi sono... 5.i cromatini si dividono e vengono attirati verso i poli, compie le funzioni tipiche della vita che consistono nel respira, mitosi le fasi in cui avviene la mitosi sono... 7.si formano 2 cellule diverse, sono fatti di CELLULE è la parte più piccola di un organismo in grado di compiere tutte le funzioni vitali si dividono in.. cellule vegetali: hanno una forma poligonale, sono fatti di CELLULE è la parte più piccola di un organismo in grado di compiere tutte le funzioni vitali gli organismi possono essere UNICELLULARI se sono formati da una sola cellula, sono fatti di CELLULE è la parte più piccola di un organismo in grado di compiere tutte le funzioni vitali si dividono in.. cellule animali: hanno forme pù varie, compie le funzioni tipiche della vita che consistono nel si muove, NUCLEO dirige tutte le funzioni delle cellule, ne controlla la struttura e interviene nella riproduzione cellulare e' formato da NUCLEOLO piccolo corpo tondeggiante interno al nucleo