WARNING:
JavaScript is turned OFF. None of the links on this concept map will
work until it is reactivated.
If you need help turning JavaScript On, click here.
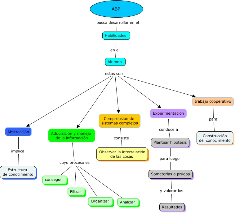
Este Cmap, tiene información relacionada con: Habilidades, Comprensión de sistemas complejos consiste Observar la interrelación de las cosas, ABP busca desarrollar en el Habilidades, Adquisición y manejo de la información cuyo proceso es Filtrar, Habilidades en el Alumno, Adquisición y manejo de la información cuyo proceso es conseguir, trabajo cooperativo para Construcción del conocimiento, Plantear hipótesis para luego Someterlas a prueba, Someterlas a prueba y valorar los Resultados, Alumno estas son Experimentación, Adquisición y manejo de la información cuyo proceso es Analizar, Alumno estas son trabajo cooperativo, Experimentación conduce a Plantear hipótesis, Abstracción implica Estructura de conocimiento, Alumno estas son Abstracción, Alumno estas son Comprensión de sistemas complejos, Alumno estas son Adquisición y manejo de la información, Adquisición y manejo de la información cuyo proceso es Organizar