WARNING:
JavaScript is turned OFF. None of the links on this concept map will
work until it is reactivated.
If you need help turning JavaScript On, click here.
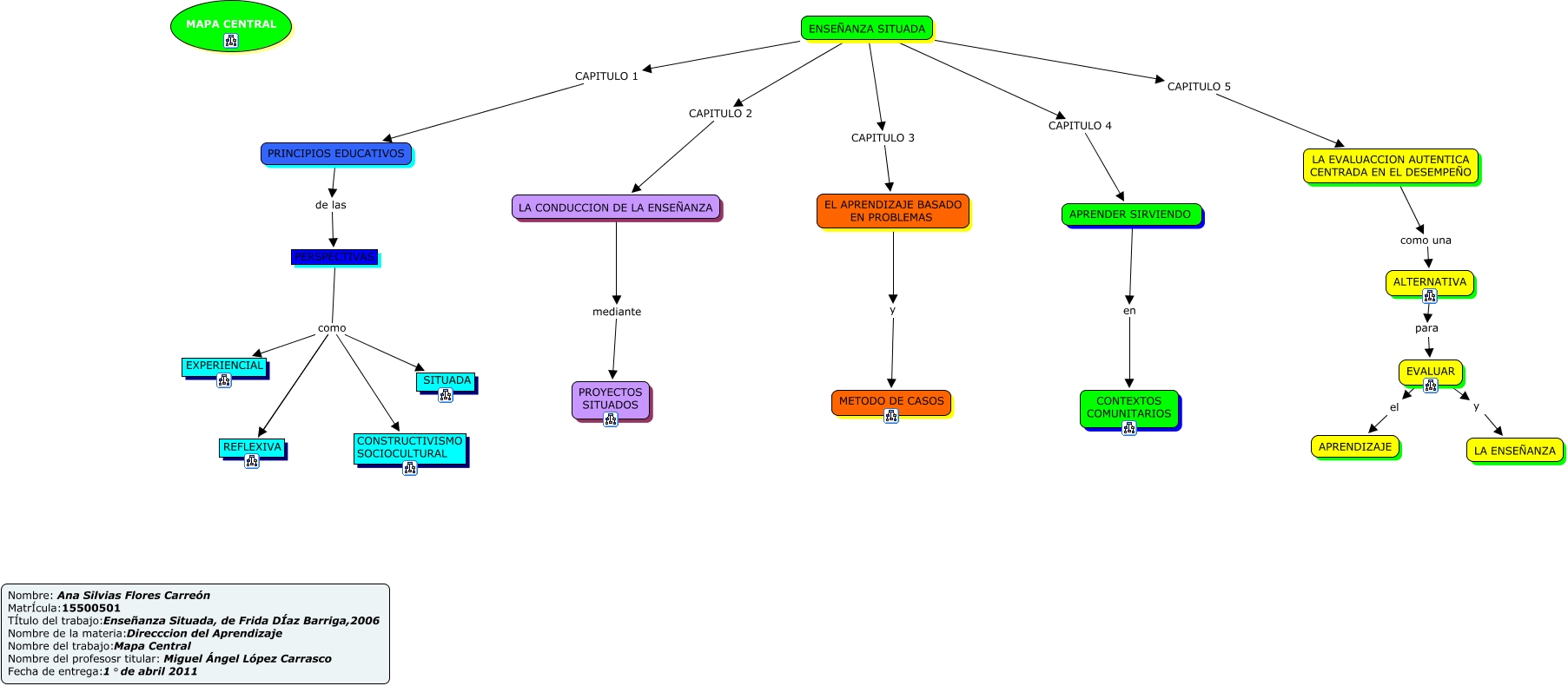
Este Cmap, tiene información relacionada con: mapa central a color e identificacion, ENSEÑANZA SITUADA CAPITULO 5 LA EVALUACCION AUTENTICA CENTRADA EN EL DESEMPEÑO, PERSPECTIVAS como CONSTRUCTIVISMO SOCIOCULTURAL, ENSEÑANZA SITUADA CAPITULO 4 APRENDER SIRVIENDO, EVALUAR y LA ENSEÑANZA, ALTERNATIVA para EVALUAR, ENSEÑANZA SITUADA CAPITULO 1 PRINCIPIOS EDUCATIVOS, PERSPECTIVAS como REFLEXIVA, LA CONDUCCION DE LA ENSEÑANZA mediante PROYECTOS SITUADOS, APRENDER SIRVIENDO en CONTEXTOS COMUNITARIOS, EL APRENDIZAJE BASADO EN PROBLEMAS y METODO DE CASOS, PRINCIPIOS EDUCATIVOS de las PERSPECTIVAS, PERSPECTIVAS como EXPERIENCIAL, PERSPECTIVAS como REFLEXIVA, EVALUAR el APRENDIZAJE, PERSPECTIVAS como SITUADA, ENSEÑANZA SITUADA CAPITULO 3 EL APRENDIZAJE BASADO EN PROBLEMAS, ENSEÑANZA SITUADA CAPITULO 2 LA CONDUCCION DE LA ENSEÑANZA, LA EVALUACCION AUTENTICA CENTRADA EN EL DESEMPEÑO como una ALTERNATIVA