WARNING:
JavaScript is turned OFF. None of the links on this concept map will
work until it is reactivated.
If you need help turning JavaScript On, click here.
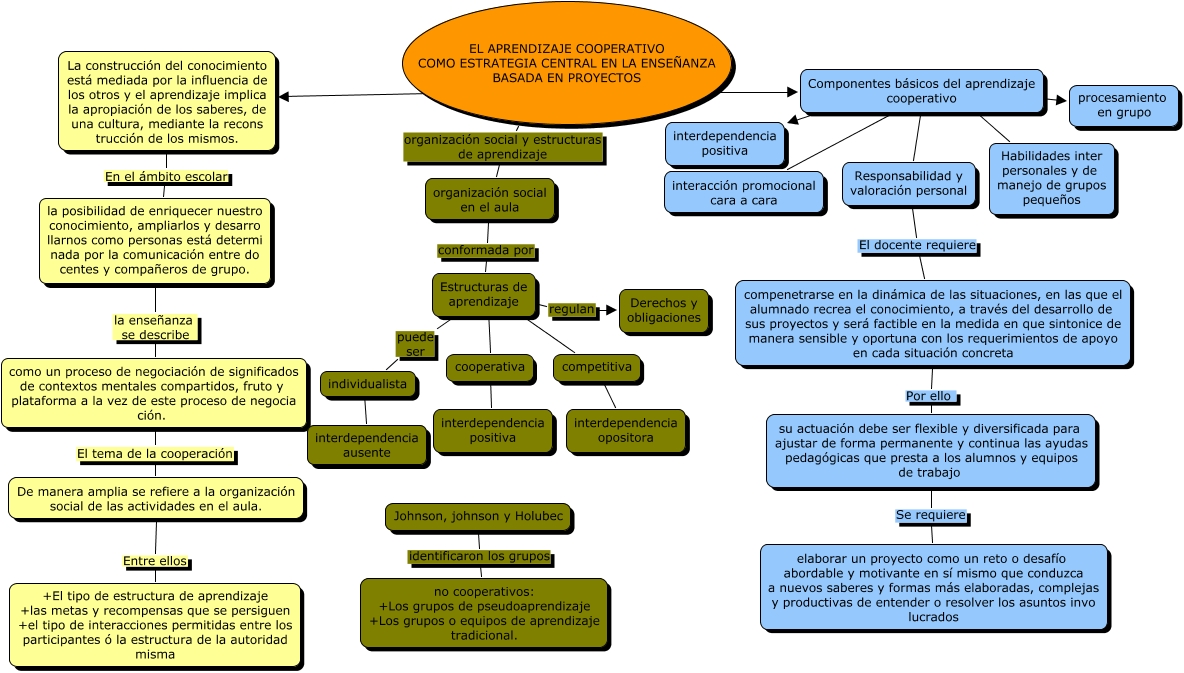
Este Cmap, tiene información relacionada con: aprencoop, Componentes básicos del aprendizaje cooperativo ???? interacción promocional cara a cara, como un proceso de negociación de significados de contextos mentales compartidos, fruto y plataforma a la vez de este proceso de negocia ción. El tema de la cooperación De manera amplia se refiere a la organización social de las actividades en el aula., Estructuras de aprendizaje ???? competitiva, Componentes básicos del aprendizaje cooperativo Habilidades inter personales y de manejo de grupos pequeños, EL APRENDIZAJE COOPERATIVO COMO ESTRATEGIA CENTRAL EN LA ENSEÑANZA BASADA EN PROYECTOS ???? Componentes básicos del aprendizaje cooperativo, Componentes básicos del aprendizaje cooperativo ???? interdependencia positiva, organización social en el aula conformada por Estructuras de aprendizaje, Componentes básicos del aprendizaje cooperativo pro procesamiento en grupo, La construcción del conocimiento está mediada por la influencia de los otros y el aprendizaje implica la apropiación de los saberes, de una cultura, mediante la recons trucción de los mismos. En el ámbito escolar la posibilidad de enriquecer nuestro conocimiento, ampliarlos y desarro llarnos como personas está determi nada por la comunicación entre do centes y compañeros de grupo., Estructuras de aprendizaje ???? cooperativa, su actuación debe ser flexible y diversificada para ajustar de forma permanente y continua las ayudas pedagógicas que presta a los alumnos y equipos de trabajo Se requiere elaborar un proyecto como un reto o desafío abordable y motivante en sí mismo que conduzca a nuevos saberes y formas más elaboradas, complejas y productivas de entender o resolver los asuntos invo lucrados, Estructuras de aprendizaje puede ser individualista, Responsabilidad y valoración personal El docente requiere compenetrarse en la dinámica de las situaciones, en las que el alumnado recrea el conocimiento, a través del desarrollo de sus proyectos y será factible en la medida en que sintonice de manera sensible y oportuna con los requerimientos de apoyo en cada situación concreta, Componentes básicos del aprendizaje cooperativo ???? Responsabilidad y valoración personal, EL APRENDIZAJE COOPERATIVO COMO ESTRATEGIA CENTRAL EN LA ENSEÑANZA BASADA EN PROYECTOS organización social y estructuras de aprendizaje organización social en el aula, EL APRENDIZAJE COOPERATIVO COMO ESTRATEGIA CENTRAL EN LA ENSEÑANZA BASADA EN PROYECTOS ???? La construcción del conocimiento está mediada por la influencia de los otros y el aprendizaje implica la apropiación de los saberes, de una cultura, mediante la recons trucción de los mismos., Estructuras de aprendizaje regulan Derechos y obligaciones, competitiva ???? interdependencia opositora, Johnson, johnson y Holubec identificaron los grupos no cooperativos: +Los grupos de pseudoaprendizaje +Los grupos o equipos de aprendizaje tradicional., la posibilidad de enriquecer nuestro conocimiento, ampliarlos y desarro llarnos como personas está determi nada por la comunicación entre do centes y compañeros de grupo. la enseñanza se describe como un proceso de negociación de significados de contextos mentales compartidos, fruto y plataforma a la vez de este proceso de negocia ción.