WARNING:
JavaScript is turned OFF. None of the links on this concept map will
work until it is reactivated.
If you need help turning JavaScript On, click here.
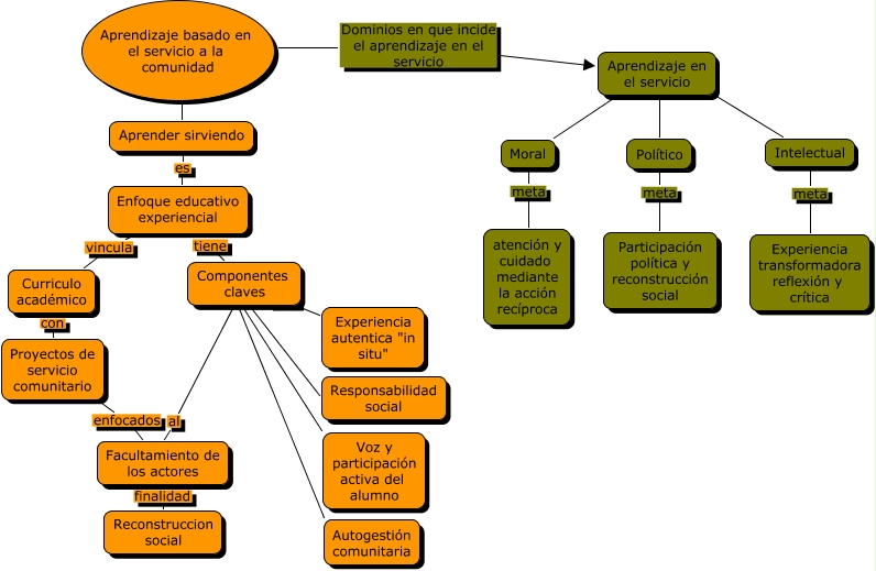
Este Cmap, tiene información relacionada con: consiste, Componentes claves ???? Responsabilidad social, Aprender sirviendo es Enfoque educativo experiencial, Aprendizaje en el servicio ???? Intelectual, Moral meta atención y cuidado mediante la acción recíproca, Proyectos de servicio comunitario enfocados Facultamiento de los actores, Político meta Participación política y reconstrucción social, Componentes claves ???? Experiencia autentica "in situ", Enfoque educativo experiencial vincula Curriculo académico, Componentes claves al Facultamiento de los actores, Curriculo académico con Proyectos de servicio comunitario, Aprendizaje en el servicio ???? Moral, Componentes claves ???? Voz y participación activa del alumno, Aprendizaje basado en el servicio a la comunidad Dominios en que incide el aprendizaje en el servicio Aprendizaje en el servicio, Intelectual meta Experiencia transformadora reflexión y crítica, Aprendizaje basado en el servicio a la comunidad ???? Aprender sirviendo, Facultamiento de los actores finalidad Reconstruccion social, Aprendizaje en el servicio ???? Político, Enfoque educativo experiencial tiene Componentes claves, Componentes claves ???? Autogestión comunitaria