WARNING:
JavaScript is turned OFF. None of the links on this concept map will
work until it is reactivated.
If you need help turning JavaScript On, click here.
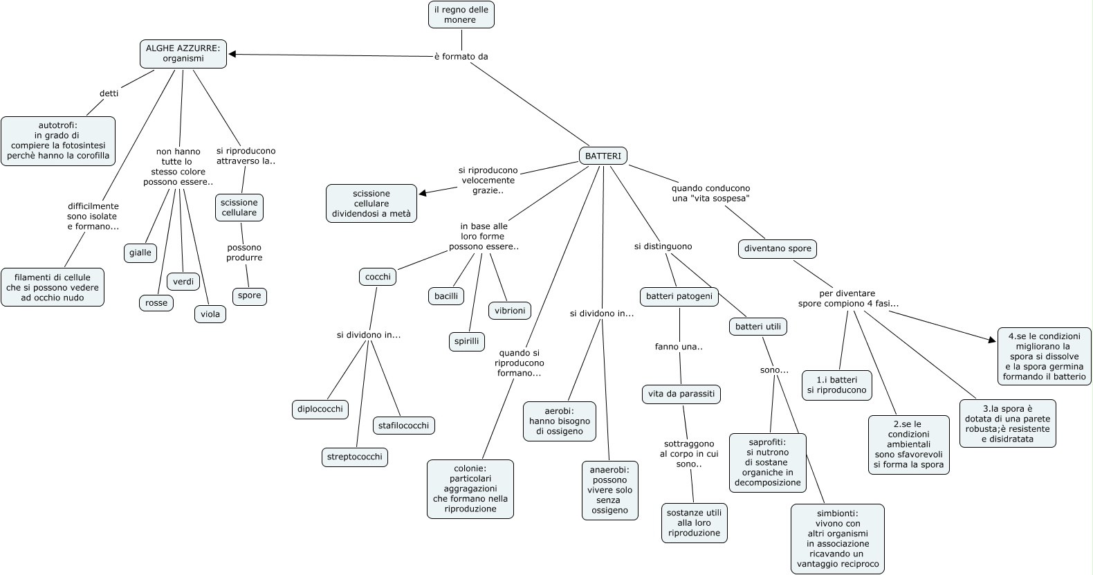
Questa Cmap, creata con IHMC CmapTools, contiene informazioni relative a: i batteri e le alghe azzurre, BATTERI in base alle loro forme possono essere.. bacilli, ALGHE AZZURRE: organismi difficilmente sono isolate e formano... filamenti di cellule che si possono vedere ad occhio nudo, ALGHE AZZURRE: organismi non hanno tutte lo stesso colore possono essere.. rosse, BATTERI quando conducono una "vita sospesa" diventano spore, BATTERI si dividono in... aerobi: hanno bisogno di ossigeno, cocchi si dividono in... stafilococchi, ALGHE AZZURRE: organismi detti autotrofi: in grado di compiere la fotosintesi perchè hanno la corofilla, BATTERI quando si riproducono formano... colonie: particolari aggragazioni che formano nella riproduzione, BATTERI in base alle loro forme possono essere.. vibrioni, diventano spore per diventare spore compiono 4 fasi... 2.se le condizioni ambientali sono sfavorevoli si forma la spora, cocchi si dividono in... streptococchi, ALGHE AZZURRE: organismi non hanno tutte lo stesso colore possono essere.. verdi, diventano spore per diventare spore compiono 4 fasi... 4.se le condizioni migliorano la spora si dissolve e la spora germina formando il batterio, vita da parassiti sottraggono al corpo in cui sono.. sostanze utili alla loro riproduzione, BATTERI si riproducono velocemente grazie.. scissione cellulare dividendosi a metà, cocchi si dividono in... diplococchi, il regno delle monere è formato da ALGHE AZZURRE: organismi, scissione cellulare possono produrre spore, ALGHE AZZURRE: organismi non hanno tutte lo stesso colore possono essere.. gialle, diventano spore per diventare spore compiono 4 fasi... 1.i batteri si riproducono