WARNING:
JavaScript is turned OFF. None of the links on this concept map will
work until it is reactivated.
If you need help turning JavaScript On, click here.
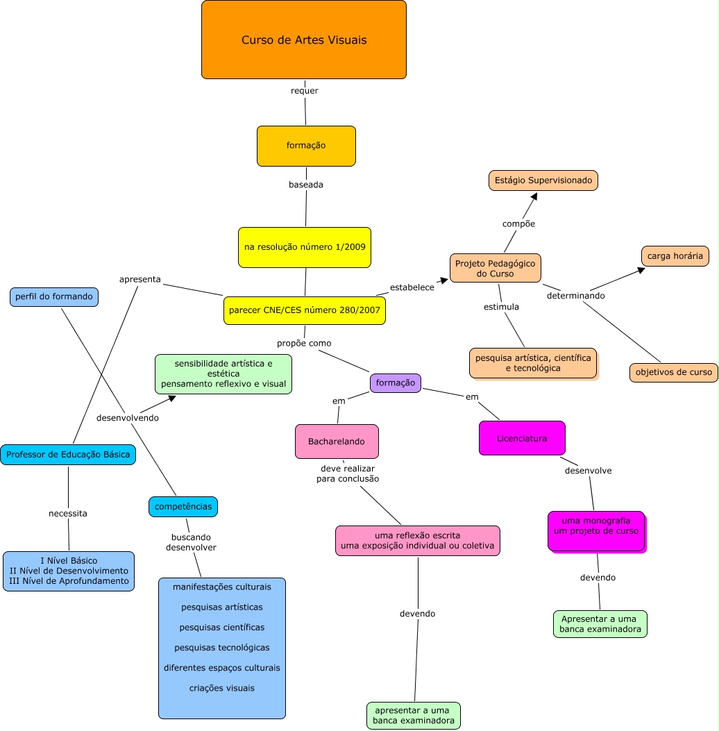
Esse mapa conceitual, produzido no IHMC CmapTools, tem a informação relacionada a: Mapa do Curso de Artes Visuais 2, Licenciatura desenvolve uma monografia um projeto de curso, formação baseada na resolução número 1/2009, parecer CNE/CES número 280/2007 propõe como formação, Projeto Pedagógico do Curso estimula pesquisa artística, científica e tecnológica, Projeto Pedagógico do Curso determinando carga horária, Projeto Pedagógico do Curso determinando objetivos de curso, Bacharelando deve realizar para conclusão uma reflexão escrita uma exposição individual ou coletiva, Professor de Educação Básica necessita I Nível Básico II Nível de Desenvolvimento III Nível de Aprofundamento, parecer CNE/CES número 280/2007 estabelece Projeto Pedagógico do Curso, perfil do formando desenvolvendo competências, uma monografia um projeto de curso devendo Apresentar a uma banca examinadora, Projeto Pedagógico do Curso compõe Estágio Supervisionado, competências buscando desenvolver manifestações culturais pesquisas artísticas pesquisas científicas pesquisas tecnológicas diferentes espaços culturais criações visuais, na resolução número 1/2009 parecer CNE/CES número 280/2007, uma reflexão escrita uma exposição individual ou coletiva devendo apresentar a uma banca examinadora, parecer CNE/CES número 280/2007 apresenta Professor de Educação Básica, perfil do formando desenvolvendo sensibilidade artística e estética pensamento reflexivo e visual, formação em Bacharelando, Curso de Artes Visuais requer formação, formação em Licenciatura