WARNING:
JavaScript is turned OFF. None of the links on this concept map will
work until it is reactivated.
If you need help turning JavaScript On, click here.
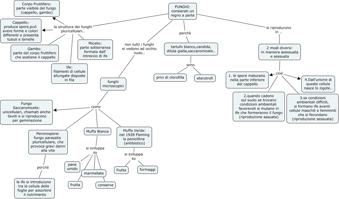
Questa Cmap, creata con IHMC CmapTools, contiene informazioni relative a: I Funghi - Aury, tartufo bianco,candida, ditola gialla,saccaromicete.. sono privi di clorofilla, 2 modi diversi: in maniera asessuata e sessuata cioè 3.se condizioni ambientali difficili, si formano ife aventi cellule maschili e femminili che si fecondano (riproduzione sessuata), Muffa Bianca si sviluppa su marmellate, 2 modi diversi: in maniera asessuata e sessuata cioè 2.quando cadono sul suolo se trovano condizioni ambientali favorevoli si mutano in ife che formeranno il fungo (riproduzione assuata), 2 modi diversi: in maniera asessuata e sessuata cioè 4.Dall'unione di queste cellule nasce lo zigote.., FUNGHI: consierati un regno a parte la struttura dei funghi pluricellulari.. Corpo Fruttifero: parte visibile del fungo (cappello, gambo), funghi microscopici come Fungo Saccaromicete: unicellulari, chiamati anche lieviti e si riproducono per gemmazione, Muffa Verde: nel 1928 Fleming la penicillina (antibiotico) si sviluppa su formaggi, Peronospora: fungo parassita pluricellulare, che provoca gravi danni alla vite perchè le ife si introducono tra le cellule delle foglie per assorbire il nutrimento, funghi microscopici come Muffa Bianca, 2 modi diversi: in maniera asessuata e sessuata cioè 1. le spore maturano nella parte inferiore del cappello, Muffa Verde: nel 1928 Fleming la penicillina (antibiotico) si sviluppa su frutta, Muffa Bianca si sviluppa su conserve, FUNGHI: consierati un regno a parte la struttura dei funghi pluricellulari.. Micelio: parte sotterranea formata dall' intreccio di ife, funghi microscopici come Peronospora: fungo parassita pluricellulare, che provoca gravi danni alla vite, Muffa Bianca si sviluppa su pane umido, FUNGHI: consierati un regno a parte si riproducono in .. 2 modi diversi: in maniera asessuata e sessuata, FUNGHI: consierati un regno a parte la struttura dei funghi pluricellulari.. Ife: filamenti di cellule allungate disposte in fila, FUNGHI: consierati un regno a parte la struttura dei funghi pluricellulari.. Cappello: produce spore,può avere forme e colori differenti e presenta tubuli e lamelle, FUNGHI: consierati un regno a parte la struttura dei funghi pluricellulari.. Gambo: parte del corpo fruttifero che sostiene il cappello