WARNING:
JavaScript is turned OFF. None of the links on this concept map will
work until it is reactivated.
If you need help turning JavaScript On, click here.
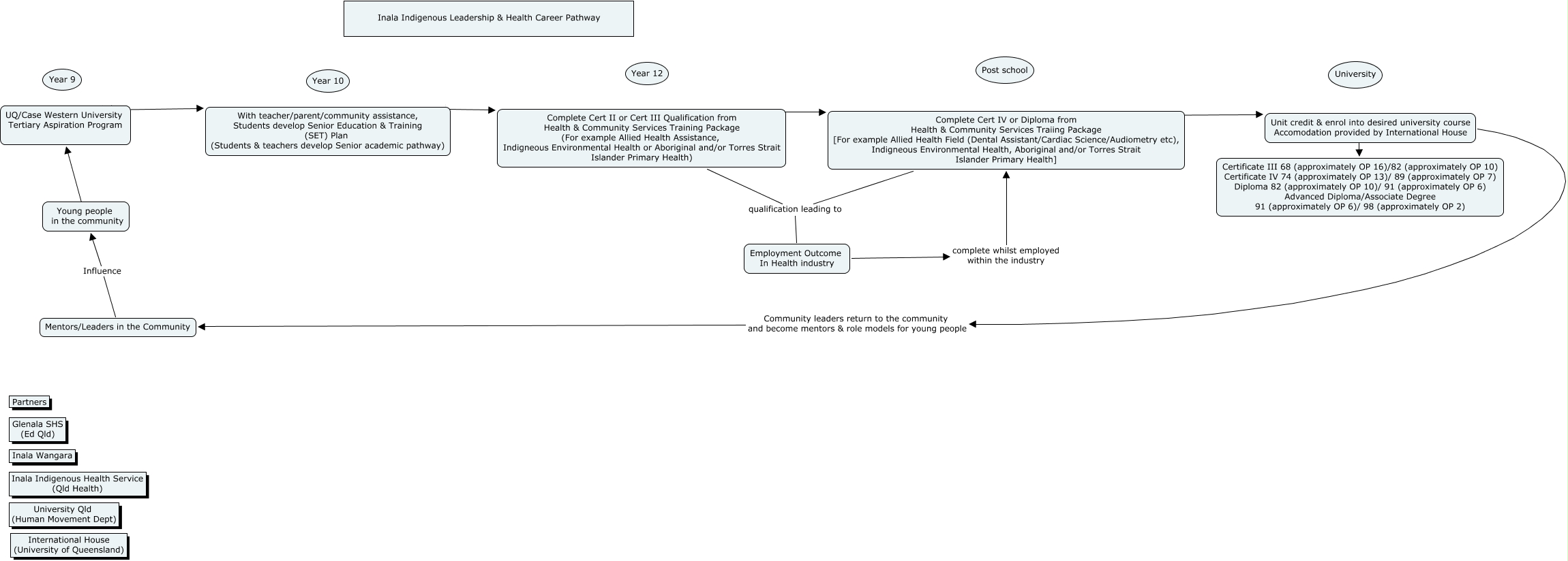
This Concept Map, created with IHMC CmapTools, has information related to: Inala indigenous leadership and health career pathway, Employment Outcome In Health industry complete whilst employed within the industry Complete Cert IV or Diploma from Health & Community Services Traiing Package [For example Allied Health Field (Dental Assistant/Cardiac Science/Audiometry etc), Indigneous Environmental Health, Aboriginal and/or Torres Strait Islander Primary Health], With teacher/parent/community assistance, Students develop Senior Education & Training (SET) Plan (Students & teachers develop Senior academic pathway) Complete Cert II or Cert III Qualification from Health & Community Services Training Package (For example Allied Health Assistance, Indigneous Environmental Health or Aboriginal and/or Torres Strait Islander Primary Health), Complete Cert IV or Diploma from Health & Community Services Traiing Package [For example Allied Health Field (Dental Assistant/Cardiac Science/Audiometry etc), Indigneous Environmental Health, Aboriginal and/or Torres Strait Islander Primary Health] qualification leading to Employment Outcome In Health industry, Mentors/Leaders in the Community Influence Young people in the community, Unit credit & enrol into desired university course Accomodation provided by International House ???? Certificate III 68 (approximately OP 16)/82 (approximately OP 10) Certificate IV 74 (approximately OP 13)/ 89 (approximately OP 7) Diploma 82 (approximately OP 10)/ 91 (approximately OP 6) Advanced Diploma/Associate Degree 91 (approximately OP 6)/ 98 (approximately OP 2), UQ/Case Western University Tertiary Aspiration Program With teacher/parent/community assistance, Students develop Senior Education & Training (SET) Plan (Students & teachers develop Senior academic pathway), Young people in the community ???? UQ/Case Western University Tertiary Aspiration Program, Complete Cert IV or Diploma from Health & Community Services Traiing Package [For example Allied Health Field (Dental Assistant/Cardiac Science/Audiometry etc), Indigneous Environmental Health, Aboriginal and/or Torres Strait Islander Primary Health] ???? Unit credit & enrol into desired university course Accomodation provided by International House, Complete Cert II or Cert III Qualification from Health & Community Services Training Package (For example Allied Health Assistance, Indigneous Environmental Health or Aboriginal and/or Torres Strait Islander Primary Health) qualification leading to Employment Outcome In Health industry, Complete Cert II or Cert III Qualification from Health & Community Services Training Package (For example Allied Health Assistance, Indigneous Environmental Health or Aboriginal and/or Torres Strait Islander Primary Health) ???? Complete Cert IV or Diploma from Health & Community Services Traiing Package [For example Allied Health Field (Dental Assistant/Cardiac Science/Audiometry etc), Indigneous Environmental Health, Aboriginal and/or Torres Strait Islander Primary Health], Unit credit & enrol into desired university course Accomodation provided by International House Community leaders return to the community and become mentors & role models for young people Mentors/Leaders in the Community