WARNING:
JavaScript is turned OFF. None of the links on this concept map will
work until it is reactivated.
If you need help turning JavaScript On, click here.
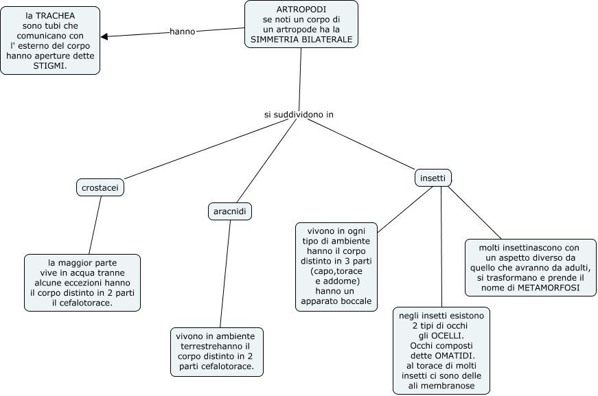
Questa Cmap, creata con IHMC CmapTools, contiene informazioni relative a: ARTROPODI mattia, ARTROPODI se noti un corpo di un artropode ha la SIMMETRIA BILATERALE si suddividono in crostacei, insetti ???? vivono in ogni tipo di ambiente hanno il corpo distinto in 3 parti (capo,torace e addome) hanno un apparato boccale, aracnidi ???? vivono in ambiente terrestrehanno il corpo distinto in 2 parti cefalotorace., ARTROPODI se noti un corpo di un artropode ha la SIMMETRIA BILATERALE si suddividono in insetti, crostacei ???? la maggior parte vive in acqua tranne alcune eccezioni hanno il corpo distinto in 2 parti il cefalotorace., ARTROPODI se noti un corpo di un artropode ha la SIMMETRIA BILATERALE si suddividono in aracnidi, insetti ???? molti insettinascono con un aspetto diverso da quello che avranno da adulti, si trasformano e prende il nome di METAMORFOSI, ARTROPODI se noti un corpo di un artropode ha la SIMMETRIA BILATERALE hanno la TRACHEA sono tubi che comunicano con l' esterno del corpo hanno aperture dette STIGMI., insetti ???? negli insetti esistono 2 tipi di occhi gli OCELLI. Occhi composti dette OMATIDI. al torace di molti insetti ci sono delle ali membranose