WARNING:
JavaScript is turned OFF. None of the links on this concept map will
work until it is reactivated.
If you need help turning JavaScript On, click here.
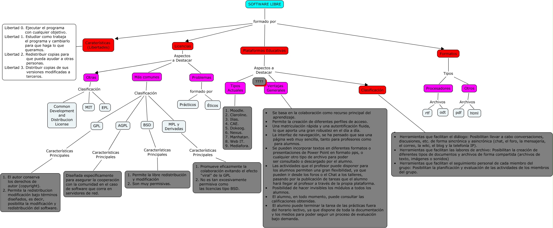
Este Cmap, tiene información relacionada con: TRABAJO FINAL - SOFTWARE LIBRE, SOFTWARE LIBRE formado por Licencias, Otras Clasificación MIT, Plataformas Educativas Aspectos a Destacar Ventajas Generales, Otras Clasificación Common Development and Distribucion License, BSD Características Principales 1. Permite la libre redistribución y modificación 2. Son muy permisivas., Más comunes Clasificación AGPL, Plataformas Educativas Aspectos a Destacar Clasificación, SOFTWARE LIBRE formado por Formatos, Más comunes Clasificación GPL, Más comunes Clasificación BSD, Otras Clasificación EPL, Otros Archivos pdf, Procesadores Archivos rtf, SOFTWARE LIBRE formado por Caraterísticas (Libertades), Licencias Aspectos a Destacar Otras, Licencias Aspectos a Destacar Problemas, Problemas formado por Éticos, AGPL Características Principales Diseñada específicamente para asegurar la cooperación con la comunidad en el caso de software que corra en servidores de red., Ventajas Generales ???? • Se basa en la colaboración como recurso principal del aprendizaje. • Permite la creación de diferentes perfiles de acceso. • Una matriculación rápida y una autentificación fluida, lo que aporta una gran robustez en el día a día. • La interfaz de navegación, se ha pensado que sea una página web muy sencilla, tanto para profesores como para alumnos. • Se pueden incorporar textos en diferentes formatos o presentaciones de Power Point en formato pps, o cualquier otro tipo de archivo para poder ser consultado o descargado por el alumno. • Las actividades que el profesor puede disponer para los alumnos permiten una gran flexibilidad, ya que pueden ir desde los foros o el Chat a los talleres, pasando por la publicación de tareas que el alumno hará llegar al profesor a través de la propia plataforma. • Posibilidad de hacer invisibles los módulos a todos los alumnos. • El alumno, en todo momento, puede consultar las calificaciones obtenidas. • El alumno puede terminar la tarea de las prácticas fuera del horario lectivo, ya que dispone de toda la documentación y los medios para poder seguir un proceso de evaluación bajo demanda., SOFTWARE LIBRE formado por Plataformas Educativas