WARNING:
JavaScript is turned OFF. None of the links on this concept map will
work until it is reactivated.
If you need help turning JavaScript On, click here.
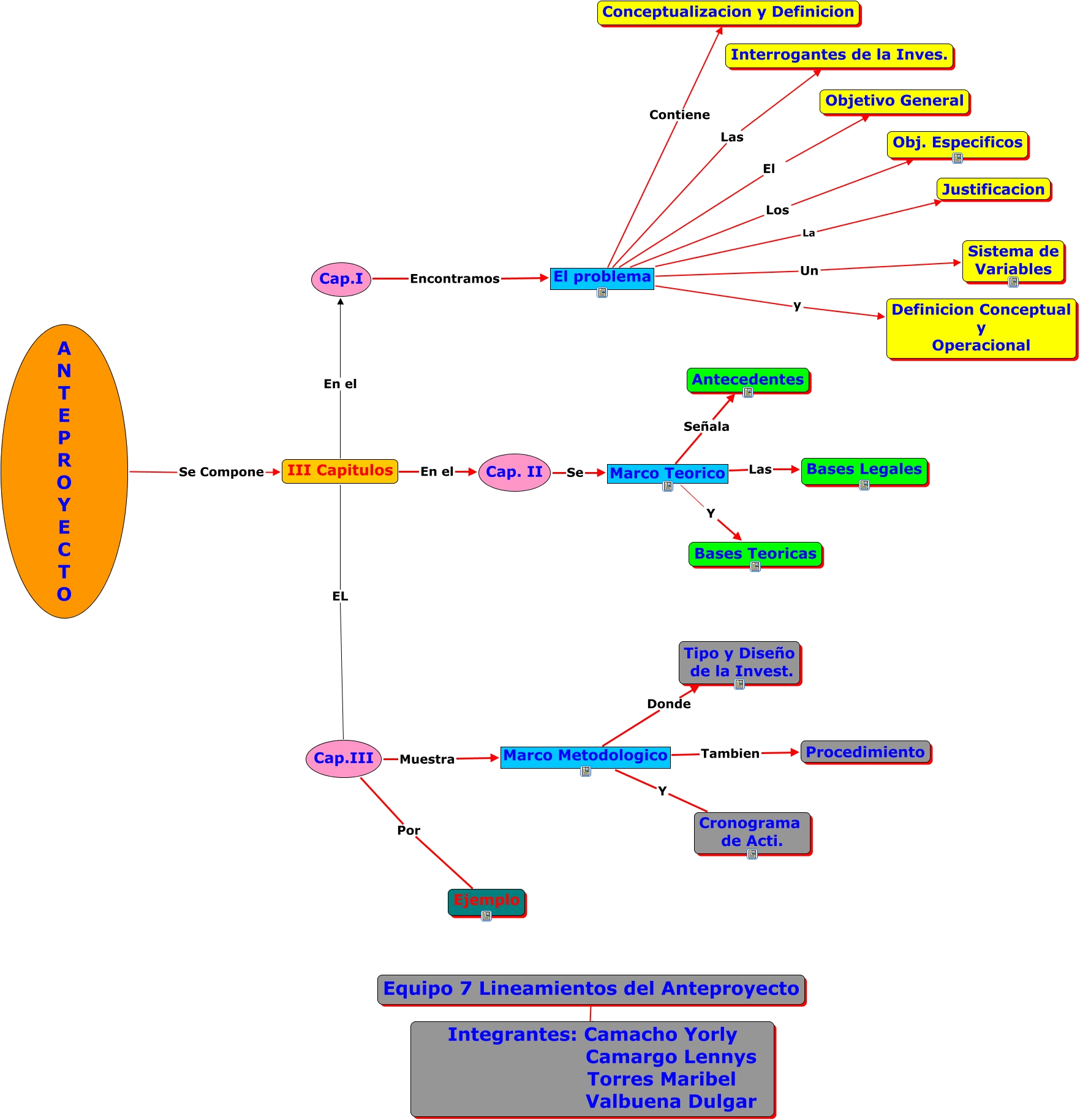
Este Cmap, tiene información relacionada con: Mapa Anteproyecto Final, Cap.I Encontramos El problema, El problema Contiene Conceptualizacion y Definicion, A N T E P R O Y E C T O Se Compone III Capitulos, Marco Metodologico Y Cronograma de Acti., Equipo 7 Lineamientos del Anteproyecto ???? Integrantes: Camacho Yorly Camargo Lennys Torres Maribel Valbuena Dulgar, El problema Los Obj. Especificos, Marco Teorico Señala Antecedentes, El problema Las Interrogantes de la Inves., Cap. II Se Marco Teorico, Cap.III Por Ejemplo, III Capitulos En el Cap. II, Marco Metodologico Donde Tipo y Diseño de la Invest., Marco Teorico Las Bases Legales, El problema La Justificacion, Cap.III Muestra Marco Metodologico, El problema El Objetivo General, El problema Un Sistema de Variables, Marco Teorico Y Bases Teoricas, Marco Metodologico Tambien Procedimiento, III Capitulos En el Cap.I