WARNING:
JavaScript is turned OFF. None of the links on this concept map will
work until it is reactivated.
If you need help turning JavaScript On, click here.
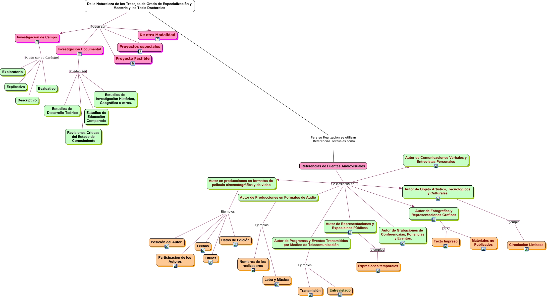
Este Cmap, tiene información relacionada con: mapa capitulo II, Investigación Documental Pueden ser Revisiones Críticas del Estado del Conocimiento, Autor en producciones en formatos de película cinematográfica y de video Ejemplos Fechas, De la Naturaleza de los Trabajos de Grado de Especialización y Maestria y las Tesis Doctorales Peden ser Proyectos especiales, Investigación de Campo Puede ser de Carácter Exploratorio, Referencias de Fuentes Audiovisuales Se clasifican en 8 Autor de Comunicaciones Verbales y Entrevistas Personales, Autor de Programas y Eventos Transmitidos por Medios de Telecomunicación Ejemplos Entrevistado, Autor en producciones en formatos de película cinematográfica y de video Ejemplos Posición del Autor, Referencias de Fuentes Audiovisuales Se clasifican en 8 Autor en producciones en formatos de película cinematográfica y de video, Investigación Documental Pueden ser Estudios de Desarrollo Teórico, Investigación Documental Pueden ser Estudios de Investigación Histórica, Geográfica u otros., De la Naturaleza de los Trabajos de Grado de Especialización y Maestria y las Tesis Doctorales Peden ser De otra Modalidad, Referencias de Fuentes Audiovisuales Se clasifican en 8 Autor de Programas y Eventos Transmitidos por Medios de Telecomunicación, Autor de Fotografías y Representaciones Graficas ???? Texto Impreso, Investigación de Campo Puede ser de Carácter Descriptivo, Autor de Producciones en Formatos de Audio Ejemplos Letra y Música, Autor de Fotografías y Representaciones Graficas ???? Materiales no Publicados, De la Naturaleza de los Trabajos de Grado de Especialización y Maestria y las Tesis Doctorales Peden ser Investigación de Campo, Investigación Documental Pueden ser Estudios de Educación Comparada, Autor de Programas y Eventos Transmitidos por Medios de Telecomunicación Ejemplos Transmisión, De la Naturaleza de los Trabajos de Grado de Especialización y Maestria y las Tesis Doctorales Para su Realización se utilizan Referencias Textuales como Referencias de Fuentes Audiovisuales