Warning:
JavaScript is turned OFF. None of the links on this page will work until it is reactivated.
If you need help turning JavaScript On, click here.
The Concept Map you are trying to access has information related to:
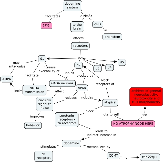
SZ genes1 - JDN Rev, dopamine system projects to the brain, receptors incl d5, COMT on chr 22q11, serotonin receptors - 2a receptors leads to indirect increase in dopamine, d1 may antagonize AMPA, atypical block serotonin receptors - 2a receptors, atypical note to self NO ATROPHY NODE HERE, NO ATROPHY NODE HERE see archives of general neuroplasticity, neurotoxicity and MRI morphometry, d2 blocked by APDs, to the brain affects receptors