WARNING:
JavaScript is turned OFF. None of the links on this concept map will
work until it is reactivated.
If you need help turning JavaScript On, click here.
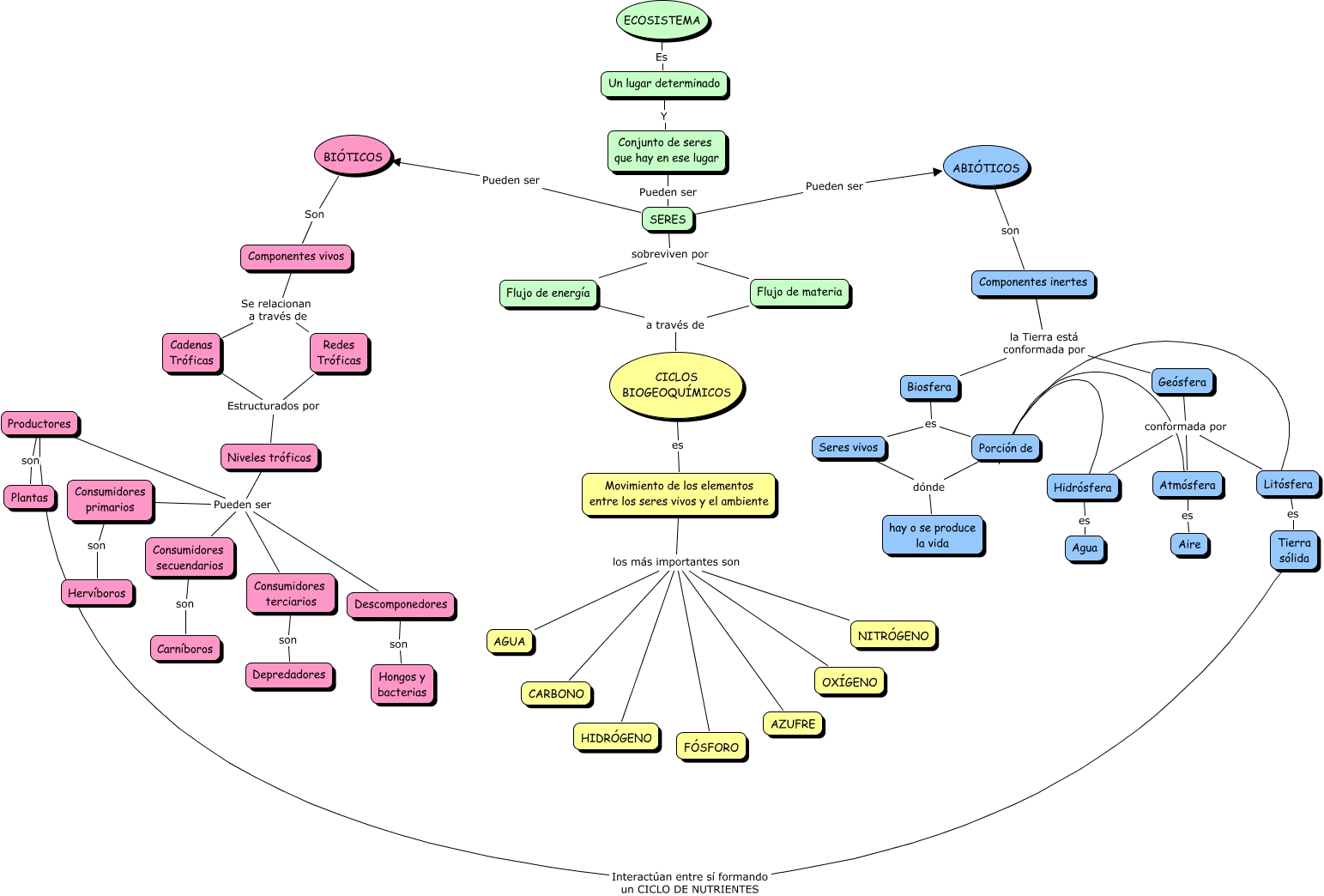
Este Cmap, tiene información relacionada con: ciclosbiogeoquimicos (2).cmap, ????, Flujo de energía a través de Flujo de materia, Movimiento de los elementos entre los seres vivos y el ambiente los más importantes son OXÍGENO, ABIÓTICOS son Componentes inertes, Biosfera es Seres vivos, Componentes vivos Se relacionan a través de Redes Tróficas, Seres vivos dónde hay o se produce la vida, Niveles tróficos Pueden ser Consumidores terciarios, Productores son Plantas, Biosfera es Porción de, Movimiento de los elementos entre los seres vivos y el ambiente los más importantes son NITRÓGENO, Componentes vivos Se relacionan a través de Cadenas Tróficas, BIÓTICOS Son Componentes vivos, Niveles tróficos Pueden ser Consumidores secuendarios, Consumidores terciarios son Depredadores, Un lugar determinado Y Conjunto de seres que hay en ese lugar, Flujo de energía a través de CICLOS BIOGEOQUÍMICOS, Niveles tróficos Pueden ser Productores, CICLOS BIOGEOQUÍMICOS es Movimiento de los elementos entre los seres vivos y el ambiente, Componentes inertes la Tierra está conformada por Geósfera