WARNING:
JavaScript is turned OFF. None of the links on this concept map will
work until it is reactivated.
If you need help turning JavaScript On, click here.
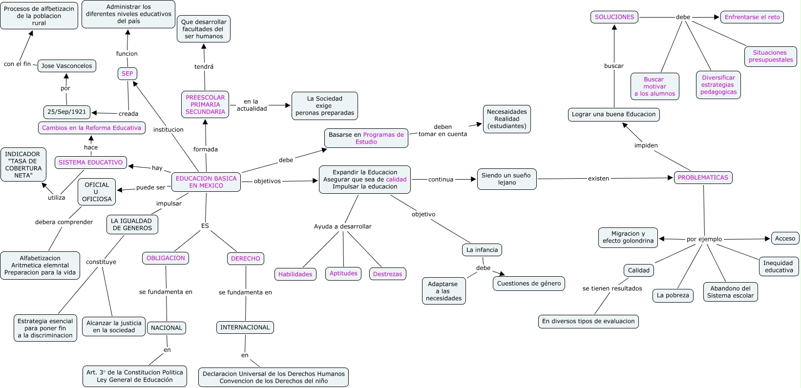
Este Cmap, tiene información relacionada con: PROBLEMAS DE LA EDUACION BASICA, PREESCOLAR PRIMARIA SECUNDARIA en la actualidad La Sociedad exige peronas preparadas, SEP creada 25/Sep/1921, EDUCACION BASICA EN MEXICO puede ser OFICIAL U OFICIOSA, Siendo un sueño lejano existen PROBLEMATICAS, SOLUCIONES debe Enfrentarse el reto, EDUCACION BASICA EN MEXICO hay SISTEMA EDUCATIVO, SOLUCIONES debe Diversificar estrategias pedagogicas, EDUCACION BASICA EN MEXICO ES DERECHO, PREESCOLAR PRIMARIA SECUNDARIA tendrá Que desarrollar facultades del ser humanos, EDUCACION BASICA EN MEXICO impulsar LA IGUALDAD DE GENEROS, La infancia debe Adaptarse a las necesidades, PROBLEMATICAS por ejemplo Migracion y efecto golondrina, OFICIAL U OFICIOSA debera comprender Alfabetizacion Aritmetica elemntal Preparacion para la vida, Jose Vasconcelos con el fin Procesos de alfbetizacin de la poblacion rural, EDUCACION BASICA EN MEXICO objetivos Expandir la Educacion Asegurar que sea de calidad Impulsar la educacion, La infancia debe Cuestiones de género, LA IGUALDAD DE GENEROS constituye Alcanzar la justicia en la sociedad, SOLUCIONES debe Situaciones presupuestales, Lograr una buena Educacion buscar SOLUCIONES, Expandir la Educacion Asegurar que sea de calidad Impulsar la educacion Ayuda a desarrollar Habilidades