WARNING:
JavaScript is turned OFF. None of the links on this concept map will
work until it is reactivated.
If you need help turning JavaScript On, click here.
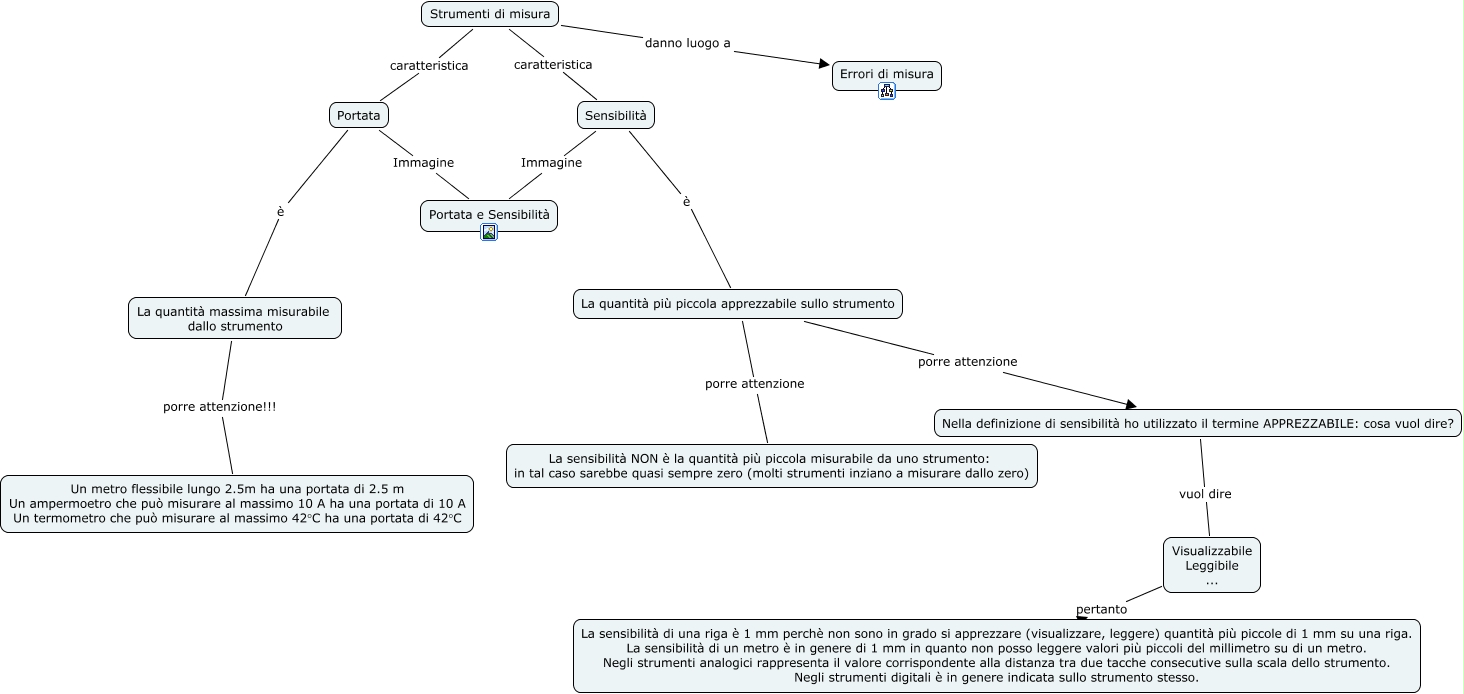
Questa Cmap, creata con IHMC CmapTools, contiene informazioni relative a: Strumenti di misura, Portata Immagine Portata e Sensibilità, La quantità più piccola apprezzabile sullo strumento porre attenzione La sensibilità NON è la quantità più piccola misurabile da uno strumento: in tal caso sarebbe quasi sempre zero (molti strumenti inziano a misurare dallo zero), Strumenti di misura caratteristica Sensibilità, Portata è La quantità massima misurabile dallo strumento, Sensibilità è La quantità più piccola apprezzabile sullo strumento, Strumenti di misura caratteristica Portata, La quantità massima misurabile dallo strumento porre attenzione!!! Un metro flessibile lungo 2.5m ha una portata di 2.5 m Un ampermoetro che può misurare al massimo 10 A ha una portata di 10 A Un termometro che può misurare al massimo 42°C ha una portata di 42°C, Visualizzabile Leggibile ... pertanto La sensibilità di una riga è 1 mm perchè non sono in grado si apprezzare (visualizzare, leggere) quantità più piccole di 1 mm su una riga. La sensibilità di un metro è in genere di 1 mm in quanto non posso leggere valori più piccoli del millimetro su di un metro. Negli strumenti analogici rappresenta il valore corrispondente alla distanza tra due tacche consecutive sulla scala dello strumento. Negli strumenti digitali è in genere indicata sullo strumento stesso., Strumenti di misura danno luogo a Errori di misura, La quantità più piccola apprezzabile sullo strumento porre attenzione Nella definizione di sensibilità ho utilizzato il termine APPREZZABILE: cosa vuol dire?, Sensibilità Immagine Portata e Sensibilità, Nella definizione di sensibilità ho utilizzato il termine APPREZZABILE: cosa vuol dire? vuol dire Visualizzabile Leggibile ...