WARNING:
JavaScript is turned OFF. None of the links on this concept map will
work until it is reactivated.
If you need help turning JavaScript On, click here.
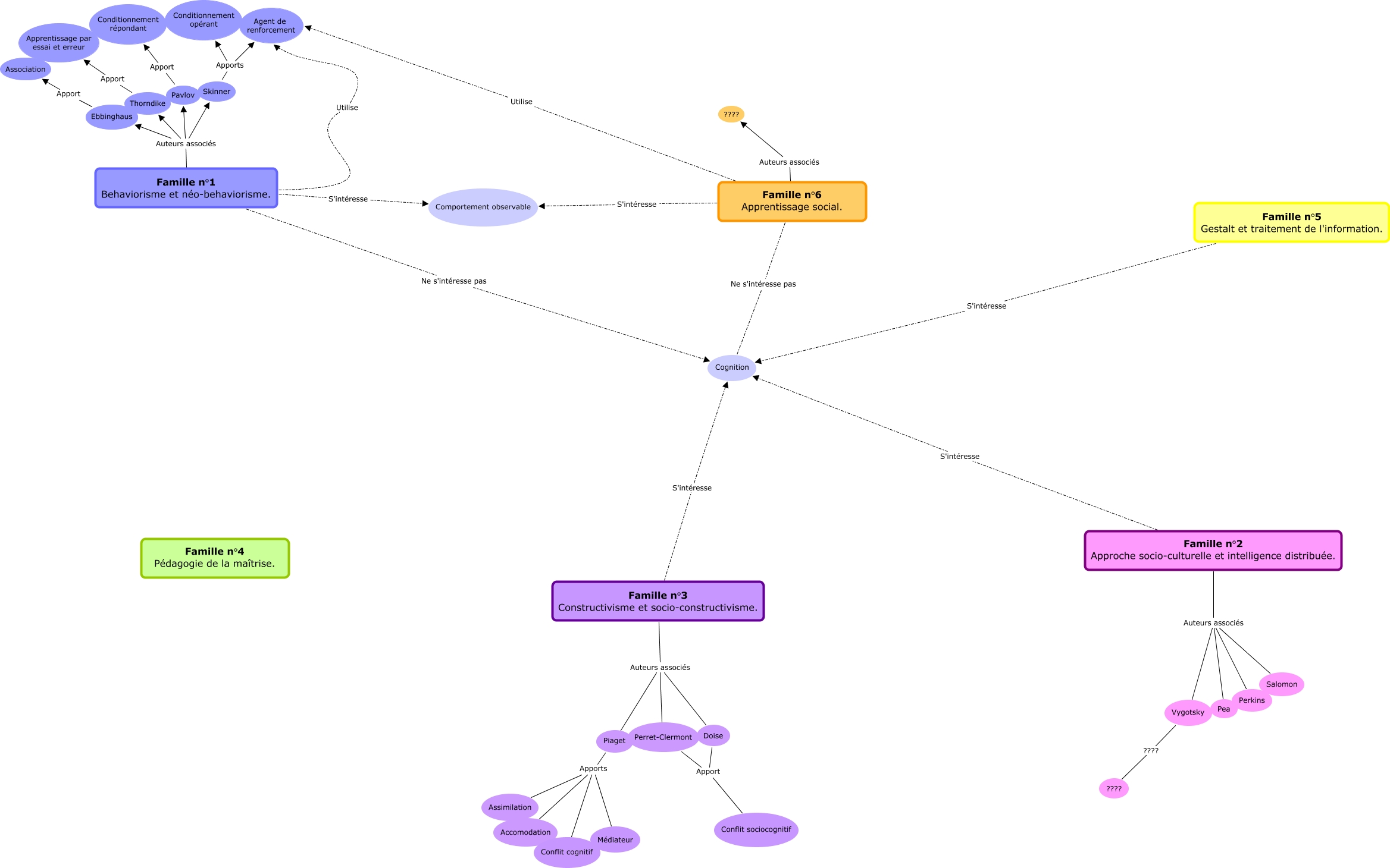
Cette carte de concepts créée avec IHMC CmapTools traite de: Carte familles essai, Famille n°2 Approche socio-culturelle et intelligence distribuée. Auteurs associés Salomon, Famille n°5 Gestalt et traitement de l'information. S'intéresse Cognition, Famille n°1 Behaviorisme et néo-behaviorisme. Auteurs associés Ebbinghaus, Piaget Apports Conflit cognitif, Vygotsky ???? ????, Perret-Clermont Apport Conflit sociocognitif, Famille n°6 Apprentissage social. S'intéresse Comportement observable, Famille n°2 Approche socio-culturelle et intelligence distribuée. Auteurs associés Pea, Piaget Apports Assimilation, Famille n°6 Apprentissage social. Utilise Agent de renforcement, Famille n°1 Behaviorisme et néo-behaviorisme. Auteurs associés Skinner, Famille n°1 Behaviorisme et néo-behaviorisme. Utilise Agent de renforcement, Famille n°6 Apprentissage social. Ne s'intéresse pas Cognition, Famille n°2 Approche socio-culturelle et intelligence distribuée. Auteurs associés Vygotsky, Skinner Apports Agent de renforcement, Skinner Apports Conditionnement opérant, Famille n°1 Behaviorisme et néo-behaviorisme. Ne s'intéresse pas Cognition, Famille n°1 Behaviorisme et néo-behaviorisme. S'intéresse Comportement observable, Famille n°2 Approche socio-culturelle et intelligence distribuée. Auteurs associés Perkins, Famille n°1 Behaviorisme et néo-behaviorisme. Auteurs associés Thorndike